附件五 城市污水处理特许经营协议示范文本(GF—2006—2504)

附件五 城市污水处理特许经营协议示范文本(GF—2006—2504)

城市污水处理特许经营协议示范文本说明

本协议示范文本依据国家有关法律法规,以及建设部《关于加快市政公用行业市场化进程的意见》(建城〔2002〕272号)、《市政公用事业特许经营管理办法》(建设部令第126号)和《关于加强市政公用事业监管的意见》(建城〔2005〕154号)编制。

本协议示范文本主要用于污水处理特许经营项目,如BOT(建设—运营—移交),TOT(转让经营权)等形式。其他形式如股权转让等可参照本示范文本。

本协议示范文本作为各省(自治区)、直辖市、市(县)等实施污水处理特许经营过程中签订特许经营协议的示范性文件。鉴于项目的具体情况各有不同,各地在参照使用本协议示范文本时,应根据实际情况对本示范文本的相应条款加以细化和补充。

本协议的所有附件应由项目执行机构根据项目的实际情况制定。

目录

第一章 总  则

第二章 术语定义

第1条 术语定义

1.1 术语定义

1.2 其他

第三章 特许经营权

第2条 特许经营权

2.1 特许经营权

2.2 特许经营期

第3条 声明和条件

3.1 甲方的声明

3.2 乙方的声明

3.3 履约保函(BOT形式适用)

3.4 融资完成

3.5 甲方的权利和义务

3.6 乙方的权利和义务

第四章 项目建设(BOT形式适用)

第4条 土地使用

4.1 土地使用权

4.2 对使用土地的限制

第5条 设计

5.1 设计要求

5.2 审阅设计标准和技术规范

5.3 施工图设计

5.4 甲方的责任

第6条 建设

6.1 乙方的主要义务

6.2 甲方的主要义务

6.3 质量保证和质量控制

6.4 项目进度计划

6.5 进度报告

6.6 甲方的监督和检查

6.7 不可免除

6.8 交付图纸和技术资料

6.9 对考古、地质及历史物品的保护

第7条 竣工

7.1 项目设施竣工验收

7.2 环保验收

7.3 开始商业运营

第五章 项目的运营与维护

第8条 运营与维护

8.1 运营和维护的基本原则

8.2 污水处理范围

8.3 甲方的主要责任

8.4 乙方的主要责任

8.5 维护保函

8.6 运行与维护手册

8.7 水样的采集和储存

8.8 水量的计量

8.9 暂停服务

8.10 环境保护

8.11 未履行维护的处理

8.12 甲方进入污水处理项目设施现场

第9条 污水处理服务费

9.1 污水处理服务费

9.2 污水处理服务费单价调整

9.3 污水处理服务费的支付

9.4 污水进水水质超标

9.5 更改出水排放标准

9.6 出水不符合排放标准的违约金

9.7 处理水量不足违约金

第六章 项目设施的移交(BOT、TOT形式适用)

第10条 特许经营期期满时污水处理项目设施的移交

10.1 移交委员会

10.2 移交范围

10.3 最后恢复性大修和性能测试

10.4 备品备件

10.5 保证期

10.6 承包商保证的转让

10.7 移交效力

10.8 维护保函的解除

10.9 风险转移

第七章 双方的一般权利和义务

第11条 甲方和乙方共同的一般权利和义务

11.1 不可抗力

11.2 保密

11.3 合作义务,预先警告义务

第12条 甲方的一般义务

12.1 不干预

12.2 不当兑取保证金

第13条 乙方的一般义务

13.1 股权转让的限制

13.2 遵守适用法律

13.3 劳动安全标准

13.4 项目文件的协调

13.5 税金、关税及收费

13.6 对承包商和其雇员及代理人的责任

13.7 知识产权的赔偿处理

第14条 保险

第八章 违约赔偿

第15条 违约赔偿

15.1 赔偿

15.2 减轻损失的措施

15.3 部分由于受损害方造成的损失

15.4 对间接损失不负责任

第九章 终止、变更和转让

第16条 终止

16.1 甲方的终止

16.2 乙方的终止

16.3 终止意向通知和终止通知

16.4 终止的一般后果

16.5 终止后的补偿

16.6 终止后的移交

第17条 变更和转让

17.1 甲方的变更

17.2 乙方的转让

第十章 解释和争议的解决

第18条 解释规则

18.1 修改

18.2 可分割性

第19条 争议的解决

19.1 双方友好协商解决

19.2 仲裁

19.3 争议解决期间的履行

19.4 继续有效

第20条 规定的争议解决

第十一章 其  他

第21条 其他条款

21.1 通知

21.2 附件目录

21.3 不弃权

21.4 合同文字

21.5 生效日期

第一章 总则

为加强城市污水处理行业管理,按照相关法律、法规、标准和规范的要求实施城市污水处理特许经营,维护污水处理企业的合法权益,根据____(根据项目具体情况,简单介绍本协议签署的目的、原则和法律依据)_,经中华人民共和国(以下简称中国)___省(自治区)___市(县)人民政府授权,本协议由___市(县)___(部门)(被授权人)(以下简称甲方),地址:______,被授权代表:___,职务:____;

___(以下简称乙方),注册地点:______,注册号:______,法定代表人:___,职务:____,国籍:___。

于____年__月__日在中国___省(自治区)___市(县)签署。

鉴于:

(1)__人民政府决定以特许经营的方式实施__污水处理项目(以下简称项目)。该项目已于____年__月__日获得___省___(市、县)人民政府或有关部门的批准(批文见附件9);

(2)_(甲方)于____年__月至____年__月对_____项目遵循公开、公平、公正和公共利益优先的原则,经过______,确定由___(乙方)承担本项目。

双方在此达成如下条款:

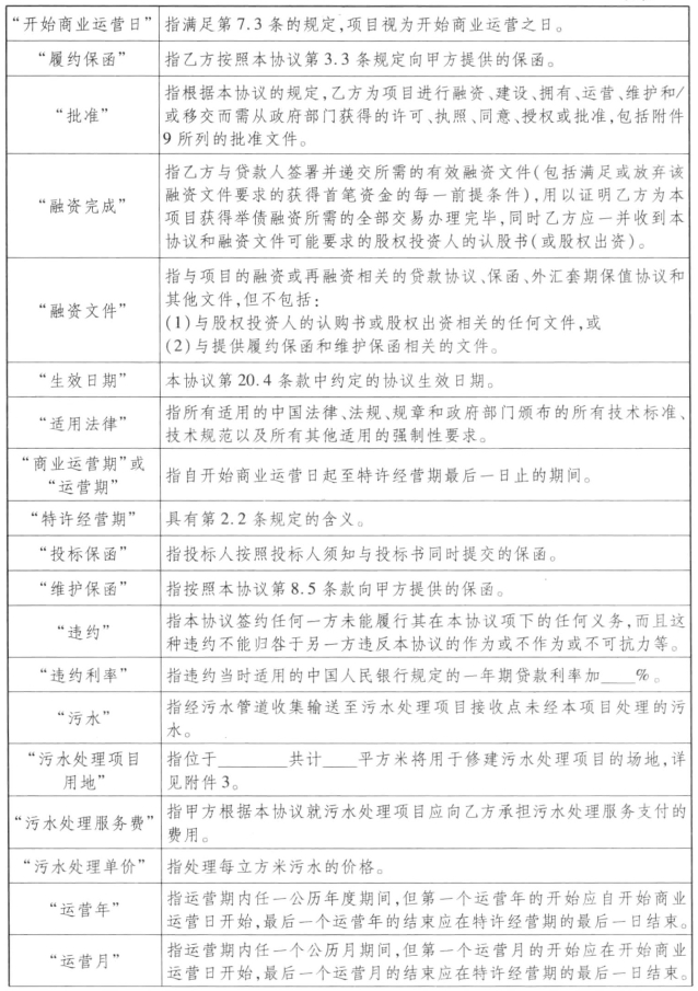
第二章 术语定义

第1条 术语定义

1.1 术语定义

在本协议中,下述术语具有下列含义:(以术语的拼音字母排序)

续表

续表

1.2 其他

在本协议中:

(a)“元”指“人民币元”,为中华人民共和国法定货币;

(b)除本协议上下文另有规定外,“一方”或“各方”应为本协议的一方或各方;本协议或融资文件的各方均包括其他各自的继任者和获准的受让人;

(c)所指的日、星期、月和年均指公历的日、星期、月和年;

(d)除上下文另有规定,“包括”一词在任何时候应被视为与“但不限于”连用;

(e)所指的合同是指有关的合同和合同附件,并且在任何情况下均指对该合同不时所作的补充或修改;

(f)所指的“维护”应始终解释为包括修理和更新,除非上下文另有规定。

第三章 特许经营权

第2条 特许经营权

2.1 特许经营权

甲方按照有关法律法规规定授予乙方的、在特许经营期内独家的权利,以使乙方进行___(融资、建设、运营和维护)项目设施并取得污水处理服务费。

乙方的特许经营权在整个特许经营期内始终持续有效。

在特许经营期内,非经甲方同意,并仅限于本项目的融资担保所需,乙方不得擅自就本特许经营权及相关权益向任何第三方进行转让、出租、质押或其他任何处置。

2.2 特许经营期

除非依据本协议进行延长或第16条而终止,特许经营期应为__年,自本协议生效之日起计算。

第3条 声明和条件

3.1 甲方的声明

甲方在此向乙方声明,在生效日期:

(1)甲方已获__市人民政府授权管理本项目,有权签署本协议,并可以履行其在本协议项下的各项义务;

(2)甲方已经获得本协议附件9列出的应在生效日期前获得的所有批准;

(3)如果甲方在此所作的声明被证实在作出时存在实质方面的不属实,并且该等不属实声明严重影响本协议项下的污水处理项目的顺利进行,乙方有权终止本协议。

3.2 乙方的声明

乙方在此向甲方声明,在生效日期:

(1)乙方是依据中华人民共和国法律正式成立的合法机构,具有签署和履行本协议、其他项目合同和融资文件的法人资格和权利;

(2)乙方已经获得本协议附件9列出的应在生效日期前获得的所有批准;

(3)乙方应确保在特许经营期内的任何时候,在项目中的投资股本金数额高于或等于届时项目投资额的百分之三十(30%);

(4)如果乙方在此所作的声明被证实在作出时存在实质方面的不属实,并且该等不属实声明严重影响本协议项下的污水处理项目的顺利进行,甲方有权终止本协议。

3.3 履约保函(BOT形式适用)

(1)生效日期后__个工作日内,乙方应向甲方提交按照附件10的格式出具的履约保函。履约保函的金额为人民币__万元。以保证乙方履行本协议项下有关设计和建设的义务。

(2)履约保函的有效期为自生效日期起至最终竣工日后的一年届满之日,或乙方按第8.5条的规定提交维护保函的日期。上述较迟的一个日期到期时,甲方应解除履约保函,同时甲方在收到履约保函后__个工作日内,应解除投标保函。

3.4 融资完成

乙方应确保于生效日期后__个工作日内实现融资完成,在融资完成后__个工作日内向甲方书面确认融资完成,并交付所有签署的融资文件的复印件,以及甲方可能合理要求的表明融资完成已实现的其他证明文件。

3.5 甲方的权利和义务

(1)授予乙方特许经营权。

(2)根据本协议的规定按时向乙方支付污水处理服务费。

(3)在特许经营期内,协助乙方办理有关政府部门要求的各种与本项目有关的批准和保持批准有效。

(4)对乙方污水处理特许经营过程实施监管,包括产品和服务质量、项目经营状况和安全防范措施,以及协助相关部门核算和监控企业成本等。

(5)甲方本着尊重社会公众的知情权,鼓励公众参与监督的原则,有权及时将产品和服务质量检查、监测、评估结果和整改情况以适当的方式向社会公布,并受理公众对乙方的投诉,并进行核实处理。

(6)遇紧急情况,在可能严重影响公众利益的情况下,可依法对乙方进行临时接管。

3.6 乙方的权利和义务

(1)乙方在特许经营期内享有特许经营权;

(2)根据本协议的规定,乙方应在特许经营期内自行承担费用、责任和风险,负责进行项目的_____(融资、建设,以及项目设施的运营与维护);

(3)按照本协议规定的方式取得污水处理服务费;

(4)接受政府部门的行业监管。服从社会公共利益,履行对社会公益性事业所应尽的义务和服务。

第四章 项目建设(BOT形式适用)

第4条 土地使用

4.1 土地使用权

甲方应在本协议生效后,以____(视项目具体情况而定)形式向乙方提供污水处理项目用地的土地使用权(以下简称“土地使用权”),并确保乙方在特许经营期内独占性地使用土地。

4.2 对使用土地的限制

无甲方事先书面同意,乙方不得将第4.1条污水处理项目土地用于项目之外的其他任何目的。

第5条 设计

5.1 设计要求

乙方应按附件4规定的技术规范和要求以及适用法律法规进行本项目设施的初步设计工作,按照相关法律法规及审批程序,自行承担或选择有相应资质的设计单位进行本项目初步设计和施工图设计,并承担相应费用。

乙方应对由于乙方原因造成的本项目设计中的任何缺陷负责,甲方未对设计文件提出异议不应被视为对本协议项下其权利的放弃,或以任何方式解除乙方在本协议项下的义务,唯有第5.4条规定的情况除外。

5.2 审阅设计标准和技术规范

乙方已审阅过附件4规定的设计标准和技术规范。对设计文件中的任何错误、不一致、不明确或遗漏应在下一阶段工作中提出并给予纠正,否则造成的后果和一切费用应由乙方承担。

5.3 施工图设计

乙方应根据批准的初步设计和附件4中列明的设计标准和技术规范进行施工图设计,并提供给甲方及具有审查资质的专门机构进行建设前审查。如果在施工图设计中需要对初步设计进行重大变更则应提出变更理由。有内容变更的施工图设计,必须经甲方批准方可以据此施工。如申报后__日内甲方未书面拒绝,视为甲方同意该施工图的内容变更。

5.4 甲方的责任

只有在下列情况下,甲方应对设计中的错误负责:

(a)乙方认为甲方批复中部分内容错误,并书面通知甲方,在通知发出后__日内甲方没有对该错误进行纠正;

(b)甲方在收到乙方有关错误的通知后,书面答复乙方按照原设计行事。

第6条 建设

6.1 乙方的主要义务

乙方应依照所有适用法律法规和建设程序以及本协议的要求,负责本项目设施的建设工程,并承担建设工程中应承担的费用和风险,包括:

(a)在本协议规定的开工日期或之前,开始工程建设,在本协议规定的竣工日期或之前竣工;

(b)进行施工前准备,及时提供所有必要的施工设施;

(c)根据适用法律法规和基本建设程序、批准的初步设计和施工图设计、所有适用的施工标准和规范及本协议的其他要求,自行承担或选择有相应资质的承包商进行项目施工建设。在施工工程中安装的所有设备必须是全新的,使用的所有材料必须经检验是合格的;

(d)按照适用法律法规选择有相应资质的监理公司进行项目建设施工的全过程监理,并承担相应费用;

(e)在项目建设过程中,乙方在签署、取得或完成各种合同、审批等文件后,应于__个工作日内将相应的有关项目建设的文件之复印件报甲方备案;

(f)在工程建设完成后,按照本协议第6.8条的规定交付有关竣工图纸和技术资料。

6.2 甲方的主要义务

(a)在建设期内协助乙方办理有关政府部门所要求的批准和保持批准有效;

(b)给予属于甲方批准权限内的批准并保持批准有效。

6.3 质量保证和质量控制

在工程建设开始之前,乙方应根据附件6制定和执行工程质量保证和质量控制计划,并在工程建设进度月报表中同时反映工程质量监控情况。

6.4 项目进度计划

6.4.1 项目计划

双方应根据附件6规定的进度计划履行其在本协议项下的建设义务。

如果出现下列情况,附件6规定的进度计划日期的最后期限将延长或修改。

(a)第11.1条所述的不可抗力事件;

(b)由于第6.9条所述的发现文物使工程建设的实施延误;

(c)由于甲方的违约而造成乙方的延误;

(d)由于乙方的违约而造成甲方的延误。

6.4.2 进度日期的延长

当第11.1条不可抗力事件发生后,一方应在实际发生延误的__个工作日之内,向另一方提出书面的延期要求,并说明该延期是已采取所有合理的措施后所无法回避的延期。

收到延期要求的一方应积极同提出要求的一方就延期事项进行协商,并达成书面意见。如提出书面要求的一方在__个工作日之内没有收到另一方对延期表示异议的书面意见,将被视为另一方对延期的要求已表示同意。

6.4.3 由于甲方的原因导致开始商业运营日的延误

如果由于甲方的违约造成开始商业运营日的任何延误,乙方应:

(a)提出附件6规定的进度计划日期作适当延长;

(b)有权获得延误的经济补偿,使乙方基本上恢复到该延误没有发生时相同的经济状况。其中经济补偿的金额为每日支付__元(注:与6.4.4条件等同);

(c)有权获得延长特许经营期,相应延长的特许经营期应不少于被延误的商业运营期。

6.4.4 乙方导致的竣工延误

如果因乙方的原因导致开始商业运营日的延误,则乙方应就发生的任何延误向甲方支付违约金。每延误一日,乙方应向甲方支付违约金额__元。甲方可以从履约保函中兑取,直至履约保函全部兑取完。如果履约保函累计被兑取完毕或者违约金金额累计达到履约保函金额,甲方有权立即发出终止意向通知书。

6.5 进度报告

乙方每月应向甲方提交工程建设进度月报,该月报应反映已完成的和在建的建设工程进度和质量、预计完成工程的时间,如果进度和质量发生问题,应提出挽回的措施和计划。

6.6 甲方的监督和检查

6.6.1 对建设工程的检查

甲方有权在不影响工程施工的前提下,检查乙方进度和项目的质量控制检验方法及结果,以确认工程建设符合本协议规定的进度和质量要求。乙方应派代表陪同检查,提供检查工作的必要条件,若检查工作中涉及专有资料的保密问题,应按11.2条保密条款执行。

6.6.2 不符合质量和安全要求

如果工程建设不符合本协议的质量或安全要求,甲方可以就此向乙方提出警告。如果乙方在甲方通知后的合理时间内不能或拒绝修正缺陷,甲方有权停止施工,责成乙方进行整改,直到安全得到保证、缺陷得到修补、质量得到控制方可恢复施工。停工造成的损失由乙方承担。

6.7 不可免除

不论甲方是否监督、检查建设工程的任何部分,都不应视为放弃其在本协议下的任何权利,也不能免除乙方在本协议下的任何义务。

6.8 交付图纸和技术资料

在竣工日之后__个月内,乙方应向甲方提交下列资料:

(a)__份项目设施的全套施工和竣工图纸、竣工验收记录;

(b)__份所有设备技术资料和图纸的复印件(包括设备平面图、说明书、使用和维护手册、质量保证书、安装记录、测试记录、质量监督和验收记录);

(c)__份,甲方合理要求的与项目有关的其他技术文件或资料。

6.9 对考古、地质及历史物品的保护

如果乙方在污水处理项目设施建设运营和维护过程中,发现考古文物、化石、古墓遗址及具有考古学、地质学和历史意义的任何物品,乙方应及时通知甲方,并采取适当的保护措施,如果上述发现导致建设工程的延误,应按第6.4.2条执行,或双方按照第6.4.3条款中(b)条款进行协商延长特许经营期或予以经济补偿。

第7条 竣工

7.1 项目设施竣工验收

乙方应至少提前__个工作日向甲方发出竣工验收的书面通知。

甲方在接到通知后的__日内派代表参加由乙方组织有关方面联合进行的竣工验收。如果甲方在收到通知后未参加竣工验收,则竣工验收可在甲方缺席的情况下按预定的时间进行,并将验收结果及时通报甲方。

如果竣工验收部分或全部不合格,甲方应在__个工作日内书面通知乙方并陈述不合格理由。乙方应采取所有必要的改正措施补救不合格情况,并应至少提前__个工作日向甲方发出书面通知,再次组织竣工验收。乙方应对因不合格而导致的费用增加和工期延误承担全部责任。

如果甲方在再次竣工验收结束后__个工作日内未发出有关不合格的书面通知,并且验收结果已得到有关部门的认可,则视为项目设施竣工。

7.2 环保验收

乙方应在开始商业运营日之前,在合理日期内上报环保部门进行环保验收。

7.3 开始商业运营

(a)乙方通过环保部门或甲、乙双方认可的具有认证资格的第三方监测机构检测,且项目连续__日出水水质满足污水处理出水质量标准,并接到环保部门发出的正式通过验收的通知后,应立即书面通知甲方,申请正式开始商业运营。

(b)甲方应自接到开始商业运营申请之日起__个工作日内通知乙方是否同意开始商业运营,如不同意须同时陈述理由。如果不同意原因是由甲方造成的,甲方应在__日内解决。如__日内仍未能解决,甲方应及时通知乙方,乙方收到通知第__日视为开始商业运营日。如甲方未于上述期限内发出同意或不同意的通知,视为同意乙方开始商业运营。乙方应将最终的开始商业运营日通知甲方。

(c)自开始商业运营日或视为开始商业运营日起,甲方有义务向乙方提供污水进水,并按照第9条规定支付污水处理服务费。

第五章 项目的运营与维护

第8条 运营与维护

8.1 运营和维护的基本原则

在整个运营期内,乙方应根据本协议的规定,自行承担费用(包括税费)和风险,管理、运营和维护污水处理设施。乙方应确保在整个运营期内,始终根据下列规定运营并维护污水处理项目设施:

(a)国家和地方现行的企业运行的有关法律法规,污水处理的有关法律法规、标准和规范,本项目有关批准文件的要求;

(b)附件6规定的质量保证、质量控制和安全生产的要求;

(c)运行维护手册以及污水处理项目内设备制造商提供的说明手册和指导。

乙方应确保污水处理项目设施始终处于良好营运状态并能够安全稳定地处理污水和污泥,使其达到排放标准、大气污染物和噪声满足环保要求。

8.2 污水处理范围

在特许经营期内,乙方应只对甲方收集的污水提供处理。未经甲方事先书面同意,不得接受任何第三方的污水进行处理。(污水处理项目自身产生的污水除外)

8.3 甲方的主要责任

甲方应确保在整个特许经营期内,收集和输送污水至污水处理项目交付点,如期达到本协议规定的基本水量和进水水质,即每一个运营月内平均日污水量为__m3和控制污水进水水质在附件1进水水质标准以内。

在整个特许运营期内,应督促乙方认真执行国家行业标准《城市污水处理厂运行、维护及其安全技术规程》、行业管理部门和地方政府的相关规定以及本协议规定的出水质量标准。

8.4 乙方的主要责任

从开始商业运营日起,乙方应连续接受和处理污水(除本协议另有规定外),将从接收点排入的进水经处理达到出水质量标准后,排放至交付点。

如果进水水量超过本协议规定的污水处理项目设计处理能力,乙方应及时通知甲方,同时提出拟采取的对超量污水进行处理的措施。通知发出__个工作日内甲方没有表示意见,则被视为同意乙方的措施建议。

乙方应按适用法律法规和合理的商业标准以及谨慎运行惯例认真而有效地处理其业务与事务,按附件15向甲方提交反映其经营情况的财务报表,并保证其真实性。

乙方应建立健全水质检测和检验制度,按照国家或行业规定的检测项目、检测频次和有关标准、方法定期检测污水处理厂进水和出水等项目,做好各项检测分析资料和水质报表的汇总、归档。

乙方应对污水处理设施的状况及性能建立定期检修保养制度,对各项设施的图纸资料进行收集、归类和整理,完善公用设施信息化管理系统,保持水处理设施处于良好使用状态,并在甲方的要求下将设施运行情况报告给甲方。

乙方在日常生产经营活动中,应充分考虑环境影响,维护生态环境。

乙方应建立完善安全生产制度和意外事故的应急机制,制定应急预案报甲方备案,并按要求定期进行应急预案演练;乙方应保障生产和服务的稳定和安全,防止事故发生。如出现重大意外事故,乙方应及时通报甲方,并尽最大人力、物力进行抢救,尽快恢复生产与服务;在事故影响期间,乙方应采取各种应急措施进行补救,尽量减少事故对公众的影响。

8.5 维护保函

8.5.1 维护保函的出具

在正式开始商业运营日之前,乙方应向甲方出具一份维护保函,其格式为甲方可接受的见索即付的银行保函,保函的金额为人民币__万元。维护保函应至少每两年更新一次,作为其履行本协议项下污水处理项目设施维护义务及保证期义务的保证。分期提供保函时,下一期的保函必须在上一期保函结束前一个月提供,以确保保函的继续有效。最后一次保函有效期要持续到特许经营期结束后12个月。

8.5.2 恢复维护保函的数额

如果甲方在特许经营期内兑取维护保函项下的款项,乙方应确保在甲方兑取款项后的__个月内将维护保函的金额恢复到人民币__万元,并向甲方提供维护保函已恢复的证据。

8.5.3 维护的责任

甲方行使兑取维护保函项下款项的权利不损害甲方在本协议项下的其他权利,且不应解除乙方不履行维护污水处理项目设施的义务。

8.6 运行与维护手册

在开始商业运营之前,乙方应编制运行与维护手册。该手册应包括生产运行、日常维护、设备检修内容、程序和频率等,并在开始商业运营日之前报送甲方备查。

8.7 水样的采集和储存

(a)水样的采集和储存应满足附件4的相应要求;

(b)用于检测水质的进水水样和出水水样应分别在污水进水采样点和污水出水采样点采集。

甲方有权指定代表或委派监督员在任何时候对乙方的检测程序、仪器、设备和结果进行现场检查和检测。

甲方核实或抽查的结果与乙方自检结果不一致时,应以双方认可的有资质的第三方检测结果为准。聘请第三方检测的细则由甲乙双方另行约定。

8.8 水量的计量

8.8.1 乙方应按附件4明示的位置安装计量检测装置,计量污水处理厂的进水量及出水量。在开始商业运营日或双方约定的时间,双方应将所有安装的流量计设定一个基础读数,以确定每一流量计的原始值。出水流量由乙方在每月__日抄表,以确定出水水量。水量以立方米计算。甲方有权随时核查流量计读数及乙方的抄表记录。如果甲乙双方就水量记录结果存在分歧,任何一方有权提请有资质的第三方进行检验确定。

8.8.2 乙方应使用符合要求的流量计连续测量、计算和记录在进水计量点提取的进水量和在出水计量点提取的出水量。包括瞬时流量和时、日、月、年的累计流量。

8.9 暂停服务

发生计划内暂停服务,乙方应于每年__月__日提交下一年度维护计划,其重大维护和更新内容上报甲方。甲方应在预计的计划内暂停服务开始之前给予书面答复或批准,乙方应尽最大努力使计划内暂停服务的影响降低到最小以使设施的处理能力在计划内暂停服务期间维持不少于__%的设计处理能力。每一运营年计划内暂停服务不得多于__天。计划内暂停服务期间甲方不承担基本水量义务。

若发生计划外暂停服务,乙方应立即通知甲方,解释其原因并尽最大努力在24小时内恢复正常服务。若因乙方原因计划外暂停服务超过__小时,乙方应按9.7条款支付水量不足违约金。

8.10 环境保护

乙方应始终遵守有关公共卫生和安全的适用法律法规及本协议的规定。

乙方不应因项目设施的建设、运营和维护而造成污水处理厂场地和排水干管(如果有)土地(包括土壤、地下水或地表水及空气)或周围环境的污染。

乙方在项目设施的建设、运营和维护期间应采取一切合理措施来避免或尽量减少对项目设施周围建筑物和居民区的干扰。

但乙方对于以下任何一种情形不承担责任:(1)生效日期前已经存在的或潜在的;或者(2)因第三方的作为或不作为引起的;或者(3)甲方导致的环境污染及安全隐患。

8.11 未履行维护的处理

如果乙方违反其第8.4条项下污水处理项目设施维护的义务,甲方可就该违约向乙方发出通知,限期完成纠正性维护。乙方在接到上述通知后应对污水处理项目设施进行必要的纠正性维护。如乙方未在限期内进行纠正性维护,甲方有权依据附件11兑取维护保函项下款项对项目设施进行纠正性维护。

8.12 甲方进入污水处理项目设施现场

甲方及其代表应有权在任何时候进入污水处理项目设施,按照相关规定对污水处理项目设施的运营和维护进行监察,但甲方不得干涉、延误或干扰乙方履行其在本协议项下的义务。甲方有权要求乙方提交与生产、经营有关的报表、报告和资料,但应予保密,不得向任何第三人泄露(政府相关管理机构行使行政职权的除外)。

第9条 污水处理服务费

9.1 污水处理服务费

在运营期内,甲方每月按污水处理项目当月处理后出水水量向乙方支付污水处理服务费。污水处理服务费包括以下两部分:

(a)甲方提供进入污水处理厂的污水量低于或等于基本水量时,乙方全部处理,污水处理服务费按污水处理单价__元/立方米计费;污水处理服务费=污水处理单价×基本水量;

(b)甲方提供进入污水处理厂的污水量超过基本水量,且在项目设计处理能力范围之内时,乙方全部处理,除按(a)条规定计算污水处理服务费之外,超额部分的污水处理服务费=污水处理单价×超出基本水量的处理水量×__%。

9.2 污水处理服务费单价调整

每年__月乙方可根据能源、原材料、人员工资的变动以及由于政策法规的变更影响等因素,计算下一年的污水处理成本,若有必要可以向甲方提供污水处理服务费单价计算依据(人工费、药剂费、电价、物价指数等)和申请调整污水处理服务费单价的要求,甲方应履行必要的审核、审批程序并在__个月内给予答复。

9.3 污水处理服务费的支付

乙方应在每个运营月结束后__个工作日内按照计算的污水处理服务费金额向甲方开具账单或付款通知,并同时向甲方提供当月运营报告,包括处理水量、水质检测情况、设施运行状态等情况。甲方在收到账单__日内支付无争议的污水处理服务费金额。如甲方对账单有争议,应在收到付款通知后__日内通知乙方,甲乙双方就争议部分进行协商,也可提请有资质的第三方进行确定。如双方对检验结果均无异议,则甲方应依照第三方结果支付污水处理服务费。如甲乙双方未能协商解决,应依照第19条解决。

本协议项下任何逾期未付款项,应从到期应付之日起至收款方收到款项之日止按违约利率计息。

本协议项下的任何支付一律以人民币支付。

9.4 污水进水水质超标

如果污水进水水质超过本协议规定的标准致使乙方不能履行其在第8.4条项下的义务,乙方应立即通知甲方,按下列方法处理:

如果由于甲方责任造成进水水质超标,甲方应向乙方给予适当补偿。

(a)如果污水处理项目有能力处理,则甲方应补偿因增加处理负荷所造成的成本增加部分;

(b)如果污水处理项目没有能力处理,并持续__天,由甲乙双方共同协商处理办法,制订改造方案,经甲方同意后实施,改造费用应由甲方承担。在新的改造方案完成前,按本协议附件2的规定调整出水指标,并豁免由此造成乙方的出水水质超标的责任。

9.5 更改出水排放标准

因执行甲方要求改变的污水处理出水水质标准,造成运行成本的增加或资本性支出,乙方有权获得相应的补偿。

9.6 出水不符合排放标准的违约金

乙方出水不符合排放标准应按附件16向甲方支付违约金。但由于甲方原因造成出水水质不能达标时除外。

9.7 处理水量不足违约金

除非甲方的违约或不可抗力,乙方在设计处理能力之内未能对全部污水进行处理时,按未处理水量__元/立方米交纳违约金。

第六章 项目设施的移交(BOT、TOT形式适用)

第10条 特许经营期期满时污水处理项目设施的移交

10.1 移交委员会

特许经营期结束__个月前,由甲方和乙方各自派员组成移交委员会,具体负责和办理移交工作,甲乙双方代表人数应当相同。移交委员会主任委员由政府指派有关部门担任,组织必要的会议会谈并商定设施移交的详尽程序,确定移交仪式,最后将移交信息在省级报上刊登,向社会公告。

10.2 移交范围

在特许经营期结束当日即移交日,乙方应向甲方无偿移交:

(a)乙方对污水处理项目设施的所有权利和利益,包括:

(ⅰ)污水处理项目设施的建筑物和构筑物;

(ⅱ)与污水处理项目设施使用相关的所有机械和设备;

(ⅲ)第10.4条要求的所有零备件和配件、化学药品以及其他动产;

(ⅳ)运营和维护项目设施所要求的所有技术和技术诀窍、知识产权等无形资产(包括以许可方式取得的)。

(b)在用的各类管理章程和运营手册包括专有技术、生产档案、技术档案、文秘档案、图书资料、设计图纸、文件和其他资料,以使污水处理项目能平稳地正常地继续运营。

(c)土地使用权及与污水处理项目场地有关的其他权利。

这些资产在向甲方移交时应不存在任何留置权、债权、抵押、担保物权或任何种类的其他请求权。污水处理项目场地在移交日应不存在任何环境问题和环境遗留问题。

甲乙双方在办理移交工作的同时,应明确特许经营期结束后妥善安置原项目公司雇员的办法。

10.3 最后恢复性大修和性能测试

10.3.1 最后恢复性大修

(a)在移交日之前不早于__个月,乙方应按照移交委员会商定的最后恢复性大修计划对污水处理项目设施进行大修,此大修必须于移交日__个月之前完成。

(b)通过最后恢复性大修,乙方应确保污水处理厂关键设备的整体完好率达到__%、其他设备的整体完好率达到__%、污水处理厂厂内构筑物不存在重大破损。

(c)如果乙方不能根据上述要求进行最后恢复性大修或达到大修标准,甲方应有权兑取相应维护保函金额自行进行大修。在此情况下,应向乙方提供所发生的支出的详细记录。

10.3.2 性能测试

在移交日之前,移交委员会应进行污水处理项目设施的性能测试。乙方有责任使测试所得各项性能参数都能符合附件4技术规范的要求。如果所测参数仍有差距,甲方有权从维护保函中支取相应费用以修正上述缺陷。如果保函金额不足使用的,甲方承担费用以后有权向乙方追偿。

10.4 备品备件

10.4.1 在移交日,乙方应向甲方无偿移交按附件4技术规范要求的在__个月期间污水处理项目设施正常运行需要的消耗性备件和事故抢修的零备件,并提交备件的详细清单。

10.4.2 乙方应向甲方提交生产、销售污水处理项目设施所需全部备品备件的厂商名单。

10.5 保证期

乙方应在移交日后12个月的保证期内,承担全厂设备和设施质量缺陷的保修责任(因接受移交的单位使用不当造成的损坏除外),乙方在收到该通知后,应尽快自费进行保修。

在紧急情况下,或乙方没有及时保修,甲方有权兑取维护保函的相应金额进行保修,但应将支出的情况告诉乙方。

10.6 承包商保证的转让

在移交时,乙方有义务将所有承包商、制造商和供应商提供的尚未期满的担保及保证在可转让的范围内分别无偿转让给甲方,并促成供应商以过去同样的优惠价格供应设备,在移交时,甲方有权选择是否接受合同延续和承担由此发生的一切责任。

10.7 移交效力

除10.5条规定以外,乙方在本协议项下的权利和义务随移交的完成而终止,甲方应接管污水处理项目的运营及享有污水处理项目的一切权利和义务。

10.8 维护保函的解除

甲方应在移交日起12个月后的__个工作日内解除所有或届时未兑取完的维护保函的余额。

10.9 风险转移

甲方承担移交日后污水处理项目的全部或部分损失或损坏的风险,除非损失或损坏是由乙方的过错或违约所致。

第七章 双方的一般权利和义务

第11条 甲方和乙方共同的一般权利和义务

11.1 不可抗力

11.1.1 不可抗力

不可抗力是指在签订本协议时不能合理预见的、不能克服和不能避免的事件或情形。以满足上述条件为前提,不可抗力包括但不限于:

(1)雷电、地震、火山爆发、滑坡、水灾、暴雨、海啸、台风、龙卷风或旱灾;

(2)流行病、瘟疫爆发;

(3)战争行为、入侵、武装冲突或外敌行为、封锁或军事力量的使用,暴乱或恐怖行为;

(4)全国性、地区性、城市性或行业性罢工;

(5)由于不能归因于甲乙双方的原因引起的污水处理工程供电中断。

11.1.2 积极补救不可抗力的义务

(a)尽快向对方通告事件或情况的发生,对事件或情况的预计持续时间和其在本协议项下履行义务的可能影响作出估计;

(b)作出一切合理努力以继续履行其在本协议项下的义务;

(c)尽快采取行动纠正或补救造成免于履行义务的事件或情况;

(d)作出一切合理努力以减轻或限制对对方造成的损害;

(e)将其根据上述(b)(c)和(d)段采取的行动或行动计划定期通告对方,并在导致它免于履行义务的事件或情况不再存在时立即通知对方。

11.1.3 不可抗力的处理程序

不可抗力事件发生后,双方应本着诚信平等的原则,立即就此等不可抗力事件进行协商,

(a)如果双方在__日内达成一致意见,继续履行在本协议项下的义务,则甲方应按照附件12的规定向乙方进行补偿。

(b)如果双方不能够在上述__日期限内达成一致意见,则任何一方可送达终止通知。

11.1.4 费用

发生不可抗力事件时,任一方必须各自承担由于不可抗力事件造成的支出和费用。乙方因不可抗力造成的损失,应由保险获得补偿,甲方可依不可抗力造成的时间损失给予延期并相应延长特许经营期。

11.1.5 不可抗力造成的终止

如果任何不可抗力事件阻止一方履行其义务的时间自该不可抗力发生日起连续超过__个工作日,双方应协商继续履行本协议的条件和重新履行本协议的时间。如果自不可抗力发生后__个工作日之内双方不能就继续履行的条件和时间达成一致意见,并且该不可抗力事件如果不能一致解决将会对项目的顺利进行造成实质性影响时,任何一方均可以按16.3条款书面通知另一方终止本协议。

11.2 保密

任何一方或其雇员、承包商、顾问或代理人获得的所有资料和文件(不论是财务、技术或其他方面,但不包括与项目进展有关的非敏感信息),如果尚未公布即应保密,未经另一方事先书面同意,在特许经营期期满之后的__年期间不得向第三方透露或公开,但是法律要求的信息除外。本承诺在本协议终止后仍然有效。

11.3 合作义务,预先警告义务

双方应相互合作以达到本协议的目的,并应善意地行使和履行各自在本协议项下的权利和义务。在此前提下,双方同意:

(a)除本协议另有规定外,当一方要求取得另一方的同意时,被要求方应在10天或其他合理所需的时间内给予同意或批准,而不可以无理拒绝或迟延给予该等同意或批准;及

(b)如果任何一方获悉的任何事件或情形属于:

(1)经该方合理预计将对任何一方履行其本协议项下的义务或实施项目的能力造成重大不利影响的事件或情形;及

(2)合理预计另一方不可能获悉该事件或情形;

则该方应尽快将该事件或情形通知另一方。

第12条 甲方的一般义务

12.1 不干预

甲方不得干预污水处理项目内部管理事务,除非本协议条款的执行受到影响。

12.2 不当兑取保证金

如果甲方兑取了乙方提交的投标保函、履约保函和维护保函中的款项,之后乙方通过仲裁或其他方式确定甲方无权兑取,甲方应退还兑取的金额,并应补偿乙方因此发生的所有费用和支出,以及支付自兑取之日至退还之日的利息,该利息按当时银行短期贷款利率执行。

第13条 乙方的一般义务

13.1 股权转让的限制

附件7是乙方原始股东的名单及各自在注册资本中所占的份额。乙方应在公司章程中作出规定,确保在协议生效日之后__年内,未经甲方批准任何股东都不得将股权进行转让。在协议生效__年后,在符合下列__情况下,甲方应批准乙方进行股权转让。

(a)___________________________;

(b)___________________________;

(c)___________________________。

13.2 遵守适用法律

乙方履行本协议项下的义务时应始终遵守适用法律的规定。

13.3 劳动安全标准

乙方应遵守现行的劳动保护法规,尊重职工的权利和严格执行安全法规及有关标准。

13.4 项目文件的协调

乙方应确保融资文件、股东之间的任何合同、乙方章程、本协议项下的保险单以及由乙方签订的与本项目有关的任何其他合同都能符合本协议的规定和都能够履行本协议。

13.5 税金、关税及收费

乙方应按照适用法律缴纳所有税金、关税及行政性收费。

13.6 对承包商和其雇员及代理人的责任

乙方雇用任何承包商和其雇员及其代理人,不应解除乙方在本协议项下的任何义务。承包商和其雇员及其代理人为本协议目的的所有作为或不作为视同乙方的作为或不作为。

13.7 知识产权的赔偿处理

乙方应对本项目在建设、运营和管理工作中可能发生的侵犯知识产权而引起的诉讼负责应诉和赔偿。

第14条 保险

14.1 特许经营期内,乙方必须按照附件8的规定自费购买保险。

14.2 如果乙方不购买或维持本协议所要求的保险,则甲方有权购买该保险,并且有权根据本协议从履约保函或维护保函款中兑取需支付的保险费金额。

第八章 违约赔偿

第15条 违约赔偿

15.1 赔偿

任一方应有权获得因违约方违约而使该方遭受的任何损失、支出和费用的赔偿,该项赔偿由违约方支付。

15.2 减轻损失的措施

由于另一方违约而遭受损失的一方应采取合理行动减轻损失。如果一方未能采取此类措施,违约方可以请求从赔偿金额中扣除应能够减轻或减少的损失金额。

受损害的一方应有权从另一方获得为减轻损失而采取行动所发生的合理费用。

15.3 部分由于受损害方造成的损失

如果造成损失的部分原因是由于受损害方的作为或不作为造成的,赔偿的数额应扣除这些因素应承担的损失。

15.4 对间接损失不负责任

除非本协议另有规定,各方均不应对由于或根据本协议产生的或与其相关的任何索赔为对方的任何间接、特殊、利润损失或附带损失或惩罚性损害赔偿负责。

第九章 终止、变更和转让

第16条 终止

16.1 甲方的终止

下述每一条款所述事件,如果不是由于甲方的违约或由于不可抗力所致,如果有允许的纠正期限而乙方在该期限内未能纠正,即构成乙方违约事件,甲方有权立即发出终止意向通知,并兑取履约保函或维护保函中的保证金:

(a)乙方未按时实现融资完成;

(b)乙方擅自转让、出租特许经营权;

(c)乙方擅自将所经营的财产进行处置或者抵押;

(d)乙方因管理不善,发生特别重大质量、生产安全事故;

(e)乙方擅自停业、歇业,严重影响到社会公共利益和安全;

(f)根据中国法律乙方进行清算或资不抵债;

(g)乙方在第3.2条中的任何声明被证明在做出时即有严重错误,使乙方履行本协议的能力受到严重的不利影响;

(h)乙方未履行本协议项下的其他义务,构成对本协议的实质性违约,并且在收到甲方说明其违约并要求补救的书面通知__个工作日内仍未能补救该实质性违约。

16.2 乙方的终止

下述每一条款所述事件,如果不是由于乙方的违约或由于不可抗力所致,如果有允许的纠正期限而在该期限内未能纠正,即构成甲方违约事件,乙方有权立即发出终止意向通知:

(a)甲方在第3.1条中的任何声明被证明在做出时即有严重错误,使甲方履行本协议的能力受到严重的不利影响;

(b)甲方未能按照本协议的约定履行向乙方支付污水处理服务费的义务;

(c)甲方未履行其在本协议项下的任何其他义务构成对本协议的实质性违约,并且在收到乙方说明其违约并要求补救的书面通知后的__个工作日内未能补救该实质性违约。

16.3 终止意向通知和终止通知

16.3.1 终止意向通知

按照第16.1或16.2条发出的任何终止意向通知应表述违约事件的详细情况并给出必要的协商期。

在终止意向通知发出之后,双方应在协商期内为避免本协议终止采取措施,如果双方就将要采取的措施达成一致意见,并且在相应的协商期内纠正了违约事件,终止意向通知应立即自动失效。

16.3.2 终止通知

在协商期届满之时,除非:

(i)双方另外达成一致;或

(ⅱ)导致发出终止意向通知的违约事件得到纠正。

发出终止意向通知的一方有权发出终止通知。

16.4 终止的一般后果

如果本协议提前终止,则自任何一方发出终止通知起,至双方商定的提前终止日止,双方应继续履行本协议下的权利和义务。

本协议终止后,双方在本协议项下不再有进一步的义务,但根据第16.6条可能到期应付的任何款项,以及本协议到期或终止之前发生的而在本协议到期或终止之日尚未支付的付款义务除外。本协议的终止不影响本协议中争议解决条款和任何在本协议终止后仍然有效的其他条款。

16.5 终止后的补偿

16.5.1 乙方违约事件导致的终止

在生效日期后,如果甲方因乙方违约事件而终止本协议,则甲方应有权收回乙方对该项目的相关权益。甲方在向乙方支付附件12补偿表所列的补偿金额后,乙方对该项目的相关权益将转归甲方所有。

补偿金额的确定应从特许年限、已运营年限、乙方在项目中的总投入、乙方的过错程度等方面进行综合考虑和设定。

16.5.2 甲方违约事件导致的终止

在生效日期后,如果乙方因甲方违约事件根据第16.2条终止本协议,则乙方有权要求甲方收回该项目的相关权益。甲方在向乙方支付附件12补偿表中的补偿金额后,乙方在该项目中的相关权益将转归甲方所有。

补偿金额的确定应由甲乙双方从特许年限、乙方已运营年限、乙方在项目中的总投资、乙方已获取的收益、该项目的预期收益等方面进行综合考虑。

16.5.3 第11.1款项下不可抗力事件和/或法律变更导致的终止

如果因第11.1款所述的不可抗力事件导致任何一方依据第16条终止本协议,甲方应向乙方支付附件12补偿表中所列的补偿金额。甲方支付该项目的补偿金额后,乙方将该项目中的相关权益转让给甲方。

补偿金额的确定应由甲乙双方从特许年限、乙方已运营年限、乙方在项目中的总投资、乙方已获取的收益、该项目的预期收益以及各方对此等事件承担的能力等方面进行综合考虑。

16.6 终止后的移交

16.6.1 乙方根据16.6.2条款向甲方移交参照第10.2条规定的污水处理项目所有设施的权利和权益。

16.6.2 乙方应于提前终止日立即向甲方移交污水处理项目的占有权和运行权。甲方和乙方应于__日内按照16.5条款确定终止补偿金额。甲方应在确定终止补偿金额后__日内将终止补偿金全部支付。乙方在收到最后一笔终止补偿金当日,将项目设施的所有权和所有权益全部移交给甲方。

第17条 变更和转让

17.1 甲方的变更

由于政府机构改革造成甲方的变更,但新的甲方应:

(a)具有承担原甲方对项目的所有权利、义务和责任的能力,并重新得到政府的授权,以及:

(b)接受并完全承担原甲方在本协议项下义务的履行。

17.2 乙方的转让

17.2.1 资产或合同的转让

未经甲方事先书面同意,乙方不得出让、转让、抵押、质押本项目的资产,也不得在上述资产、权利和利益上设置任何留置权或担保权益或者以其他方式处置这些资产、权利或利益。

第十章 解释和争议的解决

第18条 解释规则

18.1 修改

本协议任何修改、补充或变更只有以书面形式并由双方授权代表签字,并加盖公章方可生效并具约束力。

18.2 可分割性

如果本协议任何条款不合法、无效或不能执行,或者被任何有管辖权的仲裁庭或法院宣布为不合法、无效或不能执行,则

(a)其他条款仍然有效和可执行;

(b)双方应对不合法、无效或不能执行的条款进行修改,使之合法、有效并可执行,并且这些修改应尽可能平衡双方之间的利益。

第19条 争议的解决

19.1 双方友好协商解决

若双方对本协议条款的解释(包括关于其存在、有效或终止的任何问题)产生任何争议、分歧或索赔,则应尽力通过友好协商解决该争议、分歧或索赔。若在__个工作日内该争议未能得到解决,则应适用第19.2条的规定。

19.2 仲裁

本协议引起的或与本协议有关的所有争议,由甲乙双方选择仲裁或诉讼方式解决。选择仲裁方式解决争议的,应提交给__仲裁委员会,按其届时有效的仲裁规则进行仲裁,仲裁裁决是终局的,对双方均有约束力。

19.3 争议解决期间的履行

在争议、分歧或索赔作出最终裁决前,各方应继续履行其在本协议项下的所有义务并继续享有其在本协议项下的所有权利,在最终裁决作出后按裁决进行最终调整。

19.4 继续有效

第19条规定的争议解决条款在本协议终止后继续有效。

(注:争议解决方式只能选择仲裁机构和法院中的一种)

第十一章 其他

第20条 其他条款

20.1 通知

本协议项下的通知,通过专人递交、快递、邮寄、传真或电子邮件按下述地址送至或发至对方:

甲方:_____________________

地址:_____________________

邮编:_____________________

收件人:_____________________

传真:_____________________

电子信箱:_____________________

乙方:_____________________

地址:_____________________

邮编:_____________________

收件人:_____________________

传真:_____________________

电子信箱:_____________________

一方的收件人地址、电传传真号码或电子邮箱若有变更应及时以书面形式通知另一方。下述情况应视为已送达:(i)如用信件进行任何通讯,在由专人递交、快递或邮寄方式(挂号、要求回执)发送至上述地址时;和(ⅱ)如用传真或电子邮件形式,在准确发送至上述传真号码或电子邮箱时。

20.2 附件目录

附件1 污水处理项目进水水质设计指标

附件2 污水处理项目出水水质质量指标

附件3 项目建设和运营的特许范围(或区域图示)

附件4 技术规范和要求

附件5 特许经营授予方提供的服务和设施

附件6 建设、运营(考虑投入运营前的调试及试运行等环节)和维护方案

附件7 乙方的初始股东名单

附件8 保险

附件9 所需的项目和企业相关文件

附件10 履约保函格式

附件11 维护保函格式

附件12 终止补偿金额

附件13 污水处理项目污泥处理与安全处置协议

附件14 项目融资方案

附件15 乙方的财务报表格式

附件16 出水不符合标准违约金

20.3 不弃权

任何一方均不被视为放弃本协议中的任何条款,除非一方以书面形式作出放弃。任何一方未坚持严格履行本协议中的任何条款,或未行使其本协议中规定的任何权利,均不应被视为对任何上述条款的放弃或对今后行使任何上述权利的放弃。

20.4 合同文字

本协议以中文订立,正本一式四份,甲方和乙方各执二份。

本协议由双方各自正式授权的代表在其签名下注明的日期签署。双方愿受本协议的法律约束。

20.5 生效日期

(a)双方签字盖章后生效;或

(b)_____________

(c)_____________

主管部门(甲方)       公司名称(乙方)

(印章)           (印章)

姓名:            姓名:

职务:             职务:

日期:            日期: