三
、政府投资项目的前期咨询
根据《国务院关于投资体制改革的决定》,政府投资主要用于关系国家安全和市场不能有效配置资源的经济和社会领域,包括加强公益性和公共基础设施建设,保护和改善生态环境,促进欠发达地区的经济和社会发展,推进科技进步和高新技术产业化。
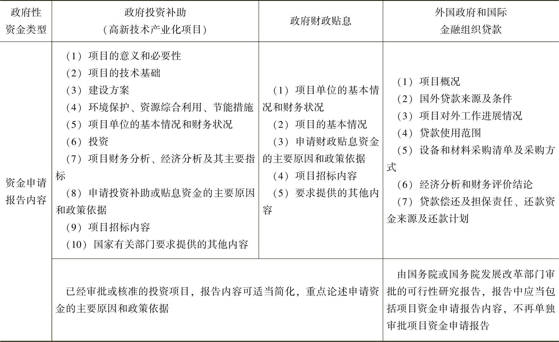
表1-2 政府性资金申请报告的内容

1.政府直接投资项目的前期论证应重点关注:
1)项目需求及目标定位。
2)项目建设方案。
3)项目实施方案。
4)土地利用与移民安置方案。
5)环境保护措施方案及环境影响评价。
6)投资估算。
7)资金筹措方案。
8)费用效果分析。
9)社会评价。
10)风险分析。
2.资本金注入项目的可行性研究报告
除上述内容外,还应注重多元投资主体之间关系的研究。