导文网
搜索
首页>
图书频道>
经管>
投资理财
现代工程咨询方法分类
2025年09月26日
版权
二
、
现代工程咨询方法分类
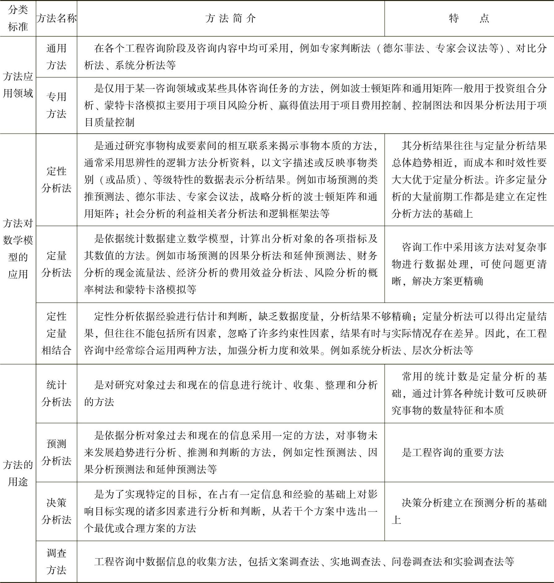
工程咨询方法具有多样性的特点,按照不同分类标准可以得到不同的分类结果,详见表2-1。
表
2-1
工程咨询方法分类
上一章
下一章
目录