一、茶的营养成分

一、茶的营养成分

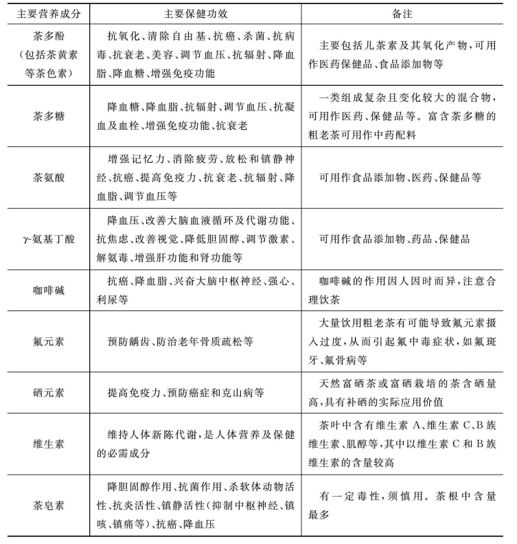
运用现代科学技术,人们已从茶叶中分离、鉴定出500多种化学成分,其中具有较高营养价值或药效价值的成分有维生素、蛋白质、氨基酸、脂类、碳水化合物及矿物质元素等。在这些成分中,已证明对人体有保健和药用价值的成分主要有茶多酚、咖啡碱、茶多糖、茶氨酸、茶黄素、茶红素、ß-胡萝卜素、叶绿素、茶皂素、γ-氨基丁酸、氟和硒等无机元素以及多种维生素等(见表8-1)。

现代科学方法验证了茶的一些医疗保健功效,如抗肿瘤和抗突变作用、抗衰老及美容作用、抗疲劳作用、抗辐射及重金属毒害作用、代谢调节和生理调节作用、对有害微生物的抑制作用、抗龋齿作用等。茶和茶的提取物已临床运用或实验性应用于许多疾病的治疗或辅助治疗,如各类肿瘤、糖尿病、肾病、高脂血症、心血管疾病、辐射伤害、肝病、龋齿、皮肤病等。

表8-1 茶叶部分营养成分及其保健功效

(一)茶多酚

茶叶中的多酚类物质及其衍生物统称为茶多酚,是茶叶中含量最多的一类水溶性成分,也是主要的有效成分之一,它所包含的化学成分很复杂,其中儿茶素类是茶多酚类物质的主体成分。

茶多酚是茶叶的特征性生化成分之一,也是茶叶医药价值的主要物质基础。茶多酚在鲜叶中的含量一般在15%~36%,甚至可高达40%。鲜叶加工成干茶后,茶多酚会发生不同程度的变化,其变化程度取决于加工方法。绿茶的加工方法能最大限度地保留茶多酚,所以绿茶的茶多酚含量在所有茶类中是最高的。红茶加工方法则使茶多酚尽可能多地被氧化成茶黄素和茶红素等产物,所以红茶中的茶多酚含量在所有茶类中是最低的,但红茶中含有大量茶多酚的氧化产物,它们也有很好的保健功效。乌龙茶则介于绿茶与红茶之间,它保留了一定数量的茶多酚,同时也含有一些茶多酚的氧化产物。

茶多酚具有抗生物氧化和清除机体自由基的作用,因而它能促进细胞修复。它还具有杀菌、抗病毒、降血脂、增强免疫功能、抗衰老、抗辐射损伤等功效。茶叶的许多保健功能都直接或间接地归功于茶多酚。

(二)蛋白质与氨基酸

茶叶中的蛋白质和氨基酸营养成分使茶叶有重要的药理和保健功能。

茶叶中一般含有鲜叶干重20%左右的蛋白质,其中清蛋白、球蛋白、醇溶蛋白和谷蛋白的含量较高。但是茶叶蛋白质营养对饮茶的意义不大,因为蛋白质较难溶于水,泡茶时大部分蛋白质都留在了茶渣中。蛋白质的含量随茶叶组织的老化而下降,所以高档茶的蛋白质一般较多,而低档的粗老茶中的蛋白质含量显著降低。

氨基酸是构成茶叶品质的主要因素,因为氨基酸在茶汤中的浸出率可达80%,对茶汤的鲜爽滋味、香气形色起到了重要的作用。目前已经发现茶叶中含有26种氨基酸,其中20种氨基酸是组成蛋白质的氨基酸,还有6种是非蛋白质组成的游离氨基酸。茶叶中游离氨基酸含量一般占干重物质总量的1%~4%。在游离氨基酸中,茶氨酸是茶叶的特征性氨基酸,它与茶叶品质和生理功效关系最大,其含量占游离氨基酸总量的一半以上。

茶氨酸是茶树所特有的游离氨基酸,它具有焦糖香及类似味精的鲜爽味,是茶叶的重要品质成分。茶氨酸还具有多方面的保健功效:增强人体免疫机能;改善肾功能、延缓衰老;促进神经生长和提高大脑功能,从而增进记忆力;防癌抗癌作用;降压安神,能明显抑制由咖啡碱引起的神经兴奋,可改善睡眠;增加肠道有益菌群和降低胆固醇等。目前茶氨酸已用作医药原料、食品营养添加剂和保健食品。

茶叶中γ-氨基丁酸的含量一般不高,但具有显著的医疗保健功效。在茶鲜叶加工时采用一定的技术方法,可使谷氨酸转化为γ-氨基丁酸,从而生产出富含γ-氨基丁酸的茶叶。研究证明,γ-氨基丁酸具有显著的降血压效果,它主要通过扩张血管,维持血管正常功能,从而使血压下降,故可用于高血压的辅助治疗。它还能改善大脑血液循环,增加氧气供给,改善大脑细胞代谢的功能,可辅助治疗脑中风、脑动脉硬化后遗症等。γ-氨基丁酸还有改善脑机能、增强记忆力的功效,其机理是提高葡萄糖磷脂酶的活性,从而促进大脑的能量代谢,活化脑血流,增加氧供给量,最终恢复脑细胞功能,改善神经机能。还有报道指出,γ-氨基丁酸能改善视力、降低胆固醇、调节激素分泌、解除氨毒、增进肝功能、活化肾功能、改善更年期综合征等。

(三)茶色素

许多人把茶多酚的氧化产物(茶黄素、茶红素等)、叶绿素、ß-胡萝卜素等归为茶色素的范围。

茶多酚及其衍生物经过氧化可以形成茶黄素和茶红素。它们是使红茶呈现黄红色的主要显色成分,同时也是红茶的主要品质成分,并且具有很高的医疗保健价值。茶黄素在红茶中含量一般为0.1%~0.4%,在黑茶、乌龙茶、黄茶中也有少量存在。茶红素含量一般为茶叶干重的6%~15%,茶黄素是一种有效的自由基清除剂和抗氧化剂,具有抗癌、抗突变、抑菌、抗病毒、治疗糖尿病、改善和治疗心脑血管疾病等多种生理和药理功能。

叶绿素是使茶叶显示为绿色的主要色素,它占茶叶干重的0.6%左右。鲜叶中的叶绿素在茶叶加工过程中会逐步遭到破坏,不同加工方法所导致的叶绿素破坏程度差异较大,其中绿茶保留较多的叶绿素,红茶和黑茶保留的叶绿素则较少。作为天然的生物资源,茶叶叶绿素是一种优异的食用色素,同时它还具有消炎、抗菌、抗氧化等多方面的药用和保健功效。

ß—胡萝卜素在茶叶中含量也较丰富,它具有抗氧化、清除自由基、增强免疫力等功效。

(四)维生素

茶叶富含维生素A、维生素C、B族维生素等多种维生素,其中维生素C和B族维生素含量较高。在不同茶类中,绿茶的维生素含量显著高于红茶,高级绿茶中维生素C的含量更是高达0.5%。维生素C在体内除了具有抗细胞物质氧化、解毒等功能,还具有增加机体抵抗力、促进创口愈合等作用。茶叶中的维生素C与茶多酚之间存在协同作用,使两者的生理效应都得到提高。在正常饮食情况下,每天饮高档绿茶三四杯便可基本上满足人体对维生素C的需求。

B族维生素对癞皮病、消化系统疾病、眼病等具有显著疗效。

虽然茶叶中的脂溶性维生素(如维生素A、E、K等)含量也较高,但由于这些脂溶性维生素在水中的溶解度很低,所以饮茶时对它们的利用率并不高。

茶叶中维生素A原(类胡萝卜素)的含量比胡萝卜还要高。维生素A能维持人体正常发育,维持上皮细胞正常机能,防止角化,并参与视网膜内视紫质的合成。

(五)生物碱

植物中的生物碱一般都具有较强的生理和药理作用。茶叶中含有的生物碱有咖啡碱、可可碱和茶碱,其中咖啡碱占大部分,为鲜叶干重的2%~4%。咖啡碱、可可碱、茶碱均属于甲基嘌呤类化合物,是一类重要的生理活性物质,也是茶叶的特征性化学成分之一。它们的药理作用也非常相似,均具有兴奋中枢神经的功效。

大量的研究表明,茶叶中的咖啡碱有抗癌、兴奋大脑中枢神经、强心、利尿等多种药理作用。饮茶的许多功效都与茶叶中的咖啡碱有关,例如消除疲劳、提高工作效率、抵抗酒精和尼古丁等毒害、减轻支气管和胆管痉挛、调节体温、兴奋呼吸中枢等。

(六)茶多糖

茶多糖是一类组成复杂的混合物,它是一种结合了大量矿质元素的酸性糖蛋白,其蛋白质部分约由20种常见氨基酸组成,糖的部分主要是由4~7种单糖组成。茶多糖的含量会随茶叶原料的老化而增多,一般六级茶中茶多糖含量是一级茶的2倍左右。不同茶类的茶多糖含量也有差异,以乌龙茶含量最多,是红茶和绿茶的1~2倍,这种差异的原因主要在于茶叶原料的老嫩。茶叶加工方法对茶多糖含量也有影响,同样嫩度的鲜叶加工成红茶、绿茶和乌龙茶后,茶多糖含量以乌龙茶最高,绿茶次之,红茶最低。

在民间治疗糖尿病实践中,常采用泡饮粗老茶的方法。现代研究结果证明,这主要是茶多糖在发挥作用,茶多糖具有降血糖、降血脂、防辐射、抗凝血及血栓、增强机体免疫功能、抗氧化、抗动脉粥样硬化,降血压等药理功效。

(七)矿物质

茶叶中含有20多种无机矿质元素,其中磷、钾、钙、镁、铁、锰、铝等含量较高,微量成分有铜、锌、钠、硫、氟、硒等。这些矿质元素多数能溶于热水,人们可以通过饮茶吸收和利用这些矿质元素。在通过饮茶摄取的矿物质中,氟和硒作用较大。

茶叶中氟的含量在所有植物体中是最高的,其中老叶的含氟量是嫩叶的几十倍,泡茶时水温越高,氟的浸出率也越高。氟对预防龋齿和防治老年骨质疏松有明显效果,但大量饮用粗老茶也不利于身体健康。

硒能刺激人体免疫蛋白及抗体的产生,增强人体抗病能力。茶树从土壤吸收的硒主要集中于叶子上,尤其是老叶。有些地方如湖北恩施、陕西紫阳地区所产茶叶硒含量远远高于普通茶叶,较普通茶叶有更好的保健功效。

(八)茶皂素

茶皂素主要存在于茶树的种子和根中,茶叶中也有少量存在。茶皂素主要的特性是它的表面活性剂特性,同时它还具有溶血作用、降胆固醇作用、抗菌作用、杀软体动物活性、抗炎活性、镇静活性(抑制中枢神经、镇咳、镇痛等)等生物活性。最新研究发现它可能还具有抗癌和降血压的功能。