附录:义务教育学校校长专业标准

附录:义务教育学校校长专业标准

为促进义务教育学校校长专业发展,建设高素质义务教育学校校长队伍,深入推进义务教育均衡发展,根据教育法和义务教育法,特制定本标准。

校长是履行学校领导管理工作职责的专业人员。本标准是对义务教育学校合格校长专业素质的基本要求,是制定义务教育学校校长任职资格标准、培训课程标准、考核评价标准的重要依据。

一、基本理念

(一)以德为先

坚持社会主义办学方向,贯彻党和国家的教育方针政策,将社会主义核心价值体系融入学校教育全过程,依法履行法律赋予的权利和义务;热爱教育事业和学校管理工作,具有服务国家、服务人民的社会责任感和使命感;履行职业道德规范,立德树人,为人师表,公正廉洁,关爱师生,尊重师生人格。

(二)育人为本

坚持育人为本的办学宗旨,把促进每个学生健康成长作为学校一切工作的出发点和落脚点,扶持困难群体,推动平等接受教育;遵循教育规律,注重教育内涵发展,始终把全面提高义务教育质量放在重要位置,使每个学生都能接受有质量的义务教育;树立正确的人才观和科学的质量观,全面实施素质教育,为每个学生提供适合的教育,促进学生生动活泼地发展。

(三)引领发展

校长作为学校改革发展的带头人,担负着引领学校和教师发展,促进学生全面发展与个性发展的重任;将发展作为学校工作的第一要务,秉承先进教育理念和管理理念,建立健全学校各项规章制度,完善学校目标管理和绩效管理机制,实施科学管理、民主管理,推动学校可持续发展。

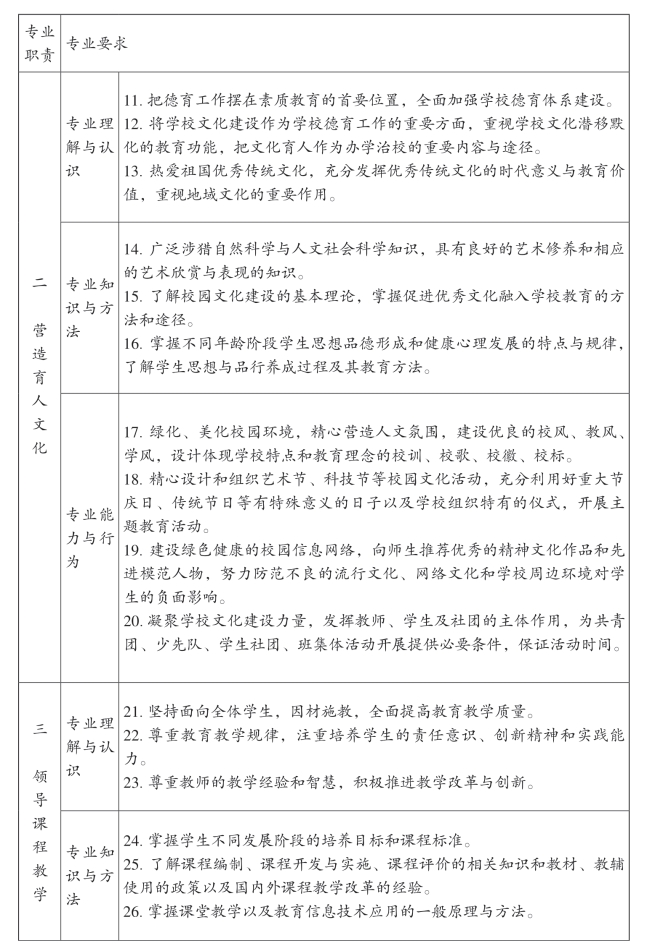
(四)能力为重

将教育管理理论与学校管理实践相结合,突出学校管理的实践能力和创新能力;不断提高与完善规划学校发展、营造育人文化、领导课程教学、引领教师成长、优化内部管理和调适外部环境等方面的能力;坚持实践、反思、再实践、再反思,强化专业能力提升。

(五)终身学习

牢固树立终身学习的观念,将学习作为改进工作的不竭动力;优化知识结构,提高自身科学文化素养;与时俱进,及时把握国内外教育改革与发展的趋势;注重学习型组织建设,使学校成为师生共同学习的家园。

二、基本内容

三、实施要求

(一)本标准适用于国家和社会力量举办的全日制义务教育学校的正、副校长。幼儿园园长、普通高中、中等职业学校校长专业标准另行制定。鉴于全国不同地区的差异,各省、自治区、直辖市教育行政部门可以依据本标准制定符合本地区实情的实施意见。本标准可在执行的过程中逐步完善。

(二)各级教育行政部门要将本标准作为义务教育学校校长队伍建设和校长管理的重要依据。根据教育改革发展的需要,充分发挥本标准引领和导向作用,制定义务教育学校校长队伍建设规划,严格义务教育学校校长任职资格标准,完善义务教育学校校长选拔任用制度,推行校长职级制,建立义务教育学校校长培养培训质量保障体系,形成科学有效的义务教育学校校长队伍建设与管理机制,为实现义务教育均衡发展提供制度保障。

(三)有关高等学校和校长培养培训机构要将本标准作为义务教育学校校长培养培训的主要依据。重视义务教育学校校长职业特点,加强相关学科和专业建设。根据义务教育学校校长发展阶段的不同需求,完善培养培训方案,科学设置校长培养培训课程,改革教育教学方式。注重校长职业理想与职业道德教育,增强校长教书育人、管理育人的责任感和使命感。加强校长培养培训的师资队伍建设,开展校长专业成长的科学研究,促进校长专业发展。

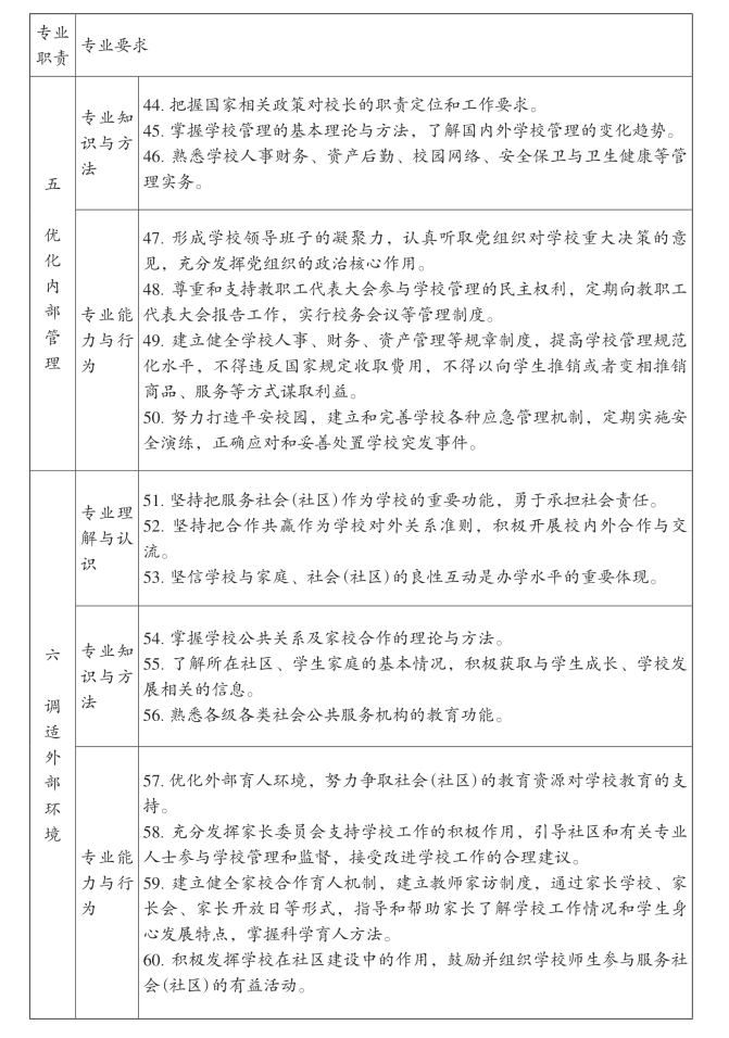
(四)义务教育学校校长要将本标准作为自身专业发展的基本准则。制定自我专业发展规划,爱岗敬业,增强专业发展自觉性;大胆开展学校管理实践,不断创新;积极进行自我评价,主动参加校长培训和自主研修,不断提升专业发展水平,努力成为教育教学和学校管理专家。