特色产业精准扶贫工程:“换穷业”脱贫一批

四、特色产业精准扶贫工程:“换穷业”脱贫一批

促进连片特困地区产业发展,是我国长期坚持的开发式扶贫措施,是帮助贫困人口自力更生发展的基础。滇西边境山区产业发展的根本任务是以资源、环境、人力资本为依托,培植壮大特色支柱产业,带动滇西边境山区经济社会发展和农民脱贫增收。滇西边境山区产业发展与扶贫开发的关系如图4-2所示。

图4-2 滇西边境山区产业发展与扶贫开发的关系

资料来源:课题组设计制作。

消除滇西边境山区贫困的根本途径,是促进山区产业发展。滇西边境山区的产业发展,既可以增加政府税收,促进政府加大对贫困人口的转移支付力度和公共服务的提供,改善贫困人口的生活水平,也可以促进山区企业利润的增加,推动企业通过履行社会责任的方式进一步做好山区的减贫工作,还可以扩大山区居民的就业,增加居民收入,从而推动脱贫进程。滇西边境山区的产业发展,要着力打造扶贫特色优势产业,因地制宜发展特色种养业、旅游业,实施特色产业“换穷业”发展工程,增加贫困群众收入,引导贫困户通过发展生产、扶持特色产业,实现“脱贫一批”。

(一)特色农业生产基地建设精准扶贫措施

由于滇西边境山区土地贫瘠,人地矛盾突出,人均耕地在1—2亩之间,农业基础设施条件差,抵御自然灾害能力低下,很多农民处于靠天吃饭和自给自足的状态,农业生产技术落后,资源优势发掘不够。因此,我们应该结合滇西边境山区的区域特点,根据山区的区位条件、市场需求、资源禀赋发展农业,稳定粮食生产,培育具有山区特色的农业产业。如表4-1所示。

表4-1 滇西边境山区重点特色农业生产基地建设释义表

注:本表格为课题组设计制作。

(二)打造特色旅游业品牌精准扶贫措施

国内外消除贫困的实践表明,在各种扶贫方式中,旅游扶贫具有很大的优势,而且返贫率低。发展旅游经济不仅能促进贫困地区的经济发展,而且可以优化贫困地区的产业结构,提高贫困地区的经济层次,有利于扩大贫困地区就业机会,加快贫困人口摆脱贫困的步伐。尤其是“老、少、边、穷”的民族地区,旅游扶贫既可以发展地方经济,带动其他产业发展,而且有利于实现民族平等、共同富裕和边境稳定[7]

滇西边境山区实施特色旅游业品牌精准扶贫,可以依托多民族民俗文化资源和丰富的自然资源,以国家级风景名胜区、国家级自然保护区、国家级湿地公园、国家森林公园等为主体,以交通为纽带,规划滇西边境山区旅游组团和精品旅游线路,突出旅游主题;打造滇西边境山区热带风光旅游、神秘边境旅游、民族风情旅游、高原画廊旅游、原始生态旅游等特色旅游品牌;加强滇西边境山区旅游区域合作和资源共享,增强山区旅游产业的整体活力和综合实力;建设一批旅游强县、旅游小镇、旅游特色村,加强旅游行业管理,提高滇西边境山区旅游服务水平。打造滇西边境山区重点旅游景区。如表4-2所示。

表4-2 滇西边境山区重点特色旅游景区建设释义表

注:本表格为课题组设计制作。

(三)特色民族文化产业精准扶贫措施

根据《云南省民族民间工艺品产业发展规划(2014—2020年)》要求,云南省在全国率先制定实施特色文化产业发展战略,增加贫困群体收入,实现脱贫致富,并确立了“金、木、土、石、布”五位一体的民族民间工艺品产业发展体系,以提升产业整体实力为目标,以创新创意为动力,以文化资源传承保护利用为基础,以延展产业链为重点,打造少数民族民间工艺品文化品牌,形成了滇西边境山区特色鲜明的少数民族民间工艺品聚集区,做强做大滇西边境山区少数民族民间“木、土、石、布”四位一体工艺品产业,如表4-3所示。

表4-3 滇西民族民间“木、土、石、布”工艺品重点文化产业释义表

注:本表格为课题组设计制作。

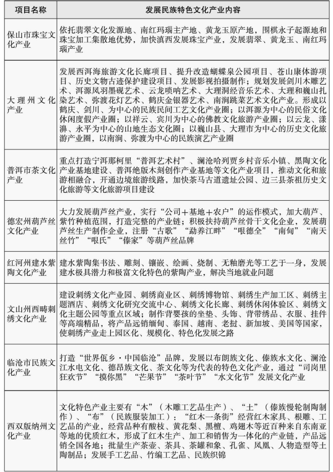
滇西边境山区是我国少数民族集聚地区,地处偏远,文化发展产业滞后。但是,在民族文化风俗风情旅游、少数民族特有制品销售方面具有较强的优势,因此,我们应该以民族文化产业为亮点,积极挖掘地域文化、历史、民族文化潜力,做好民族文化保护与传承,做好民族特色文化开发与利用,保护利用好滇西集中连片特困地区丰富人文景观资源,推动滇西边境山区特困地区旅游、手工艺品、珠宝加工、文化创意、影视传媒向特色产业发展,发展山区民族特色文化产业精准扶贫措施的内容,如表4-4所示。

表4-4 滇西集中连片特困地区民族特色文化产业精准扶贫释义表

续表

注:本表格为课题组设计制作。

滇西边境山区民族文化产业发展的重点是,保护开发该区域的特色民族村寨和古村镇;开发山区的非物质文化遗产、民族歌舞、民族音乐等资源;制作山区的影视、原生态歌舞大型山水实景演出及音乐节目等[8]

在民族文化保护与传承方面。抢救保护滇西边境山区民族文化遗产,促进文化遗产传承;大力培养滇西边境山区非物质文化遗产传承人;推进滇西边境山区国家级文化生态保护实验区建设;维护滇西边境山区特色民族村寨和古村镇。

在民族特色文化开发与利用方面。培育一批骨干文化企业,发掘滇西边境山区区域特色文化资源,打造山区文化产业基地,促进文化产业集聚发展。充分利用区非物质文化遗产和民族音乐、歌舞等资源,综合运用山区影视、大型山水实景演出、原生态歌舞及音乐节目等多种形式,弘扬山区民族文化。