文化教育精准扶贫工程:“拔穷根”脱贫一批

七、文化教育精准扶贫工程:“拔穷根”脱贫一批

世界平民教育运动、乡村改造运动奠基人、著名教育家晏阳初先生主张培养“四力兼备”的新民,一是要培养人的知识力,必须以文艺教育治愚;二是要增进人的生产能力,必须以生计教育治穷;三是要培育人的健康力,必须以卫生教育治弱;四是要训练人的团结力,必须以公民教育治私。梁漱溟指出:“吾国民生穷困,其要点实在于知识技能缺乏,纵有资金,亦难运用;且因循而流于懒惰,以至于利弃于地,力余其身。”从他们的主张可知,“扶贫要扶智,脱贫先脱愚”,而发展教育是“扶智”“脱愚”的关键。

滇西边境山区的贫困是典型的素质型贫困。该区2011年适龄儿童入学率为84.3%,2012年为87.8%,2013年为90.7%,2013年为94.8%,2011青壮年文盲率为1.5%,2012为1.0%,2013年为0.7%,2014年为0.47%,截至2014年底,居民平均受教育年限从5.2年增加到8.1年。2014年我国人均接受教育年限为12年,尽管滇西边境山区人均受教育水平在逐年提升,文盲数量逐年减少,然而,与全国相比较而言,该山区由于社会经济发展水平低下、交通不便、基础设施建设落后,加之,该山区少数民族语言沟通障碍严重,导致该山区的教育、科技、文化长不发展,教育水平普遍低下,人们的文化层次较低。因此,滇西边境山区的劳动力素质型贫困问题依然严峻[25]。要让该山区贫困人口的脱贫,让贫困群众跳出贫困陷阱,阻断贫困代际传递,必须实施滇西边境山区雨露计划“拔穷根”的文化教育精准帮扶措施,才能实现山区发展教育脱贫一批的目标,如表4-5所示。

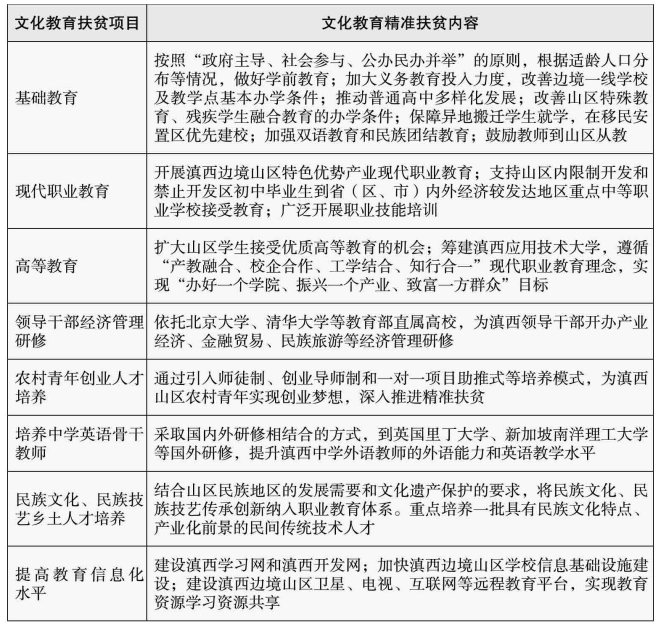
表4-5 滇西边境山区文化教育精准扶贫释义表

资料来源:根据教育部《深入推进定点联系滇西工作建设人力资源开发扶贫示范区》和教育部、发展改革委、财政部、扶贫办、人力资源社会保障部、公安部、农业农村部《关于实施教育扶贫工程的意见》整理而得。

从表4-5可知,针对滇西边境山区教育水平普遍低下,人们文化层次较低,劳动力素质型贫困问题严峻的形势,在该区域实施文化教育精准扶贫工程,主要做好以下工作。

一是提高高等教育服务区域经济社会发展能力。按照“产教融合、校企合作、工学结合、知行合一”现代职业教育理念,在滇西边境山区由教育负责筹建滇西应用技术大学,发挥滇西应用技术大学“办好一个学院、振兴一个产业、致富一方群众”的作用。同时,加强教育部直属高校对口帮扶滇西边境山区的扶贫工作,以北京大学、清华大学等和东部职业教育集团的优势学科资源为依托,举办滇西边境山区领导干部经济管理研修班,服务于滇西边境山区社会经济发展。优化滇西边境山区高等学校的空间布局,改革滇西边境山区高校的人才培养模式,促进高等教育服务于滇西边境山区经济、社会、科技发展,为滇西边境山区培养各类人才[26]

二是培养以人为本的“乡土人才”。滇西边境山区人力资源开发精准扶贫规划应该围绕“人人受教育,个个有技能,家家能致富”的要求,着力解决山区群众最关心最直接最现实的问题,让山区广大人民群众真正得到看得见的实惠。经济和社会发展中的首要因素是人,因此,滇西边境山区人力资源开精准扶贫规划必须坚持“治贫必先治愚”理念,提高山区贫困地区贫困人口的文化水平、农业科技运用能力、生态意识、环保知识。为此,我们必须重视对滇西边境山区教育、教育设施投资,尤其是初等教育和技术培训,根据滇西边境民族山区地方性、民族性、边境性,培养用得上、留得住、养得起的“乡土人才”。