食物中毒的分类
食物中毒按病原分为细菌性食物中毒、真菌及其毒素食物中毒、有毒动植物食物中毒、化学性食物中毒4类。
1.细菌性食物中毒 细菌性食物中毒是指因摄入被致病菌或其毒素污染的食品所发生的急性或亚急性疾病,是食物中毒中最常见一类。细菌性食物中毒全年皆可发生,好发于夏秋季。
细菌性食物中毒根据发病机制又可分为:①感染性食物中毒(infectious food poisoning),细菌污染食品并大量繁殖,达到中毒数量,大量活菌随食物进入人体,侵犯肠黏膜,引起胃肠炎症状;②毒素性食物中毒(toxins of food poisoning),是细菌在食品中繁殖时产生的毒素(外毒素)引起的中毒,摄入的食品中可以没有产毒的活菌。
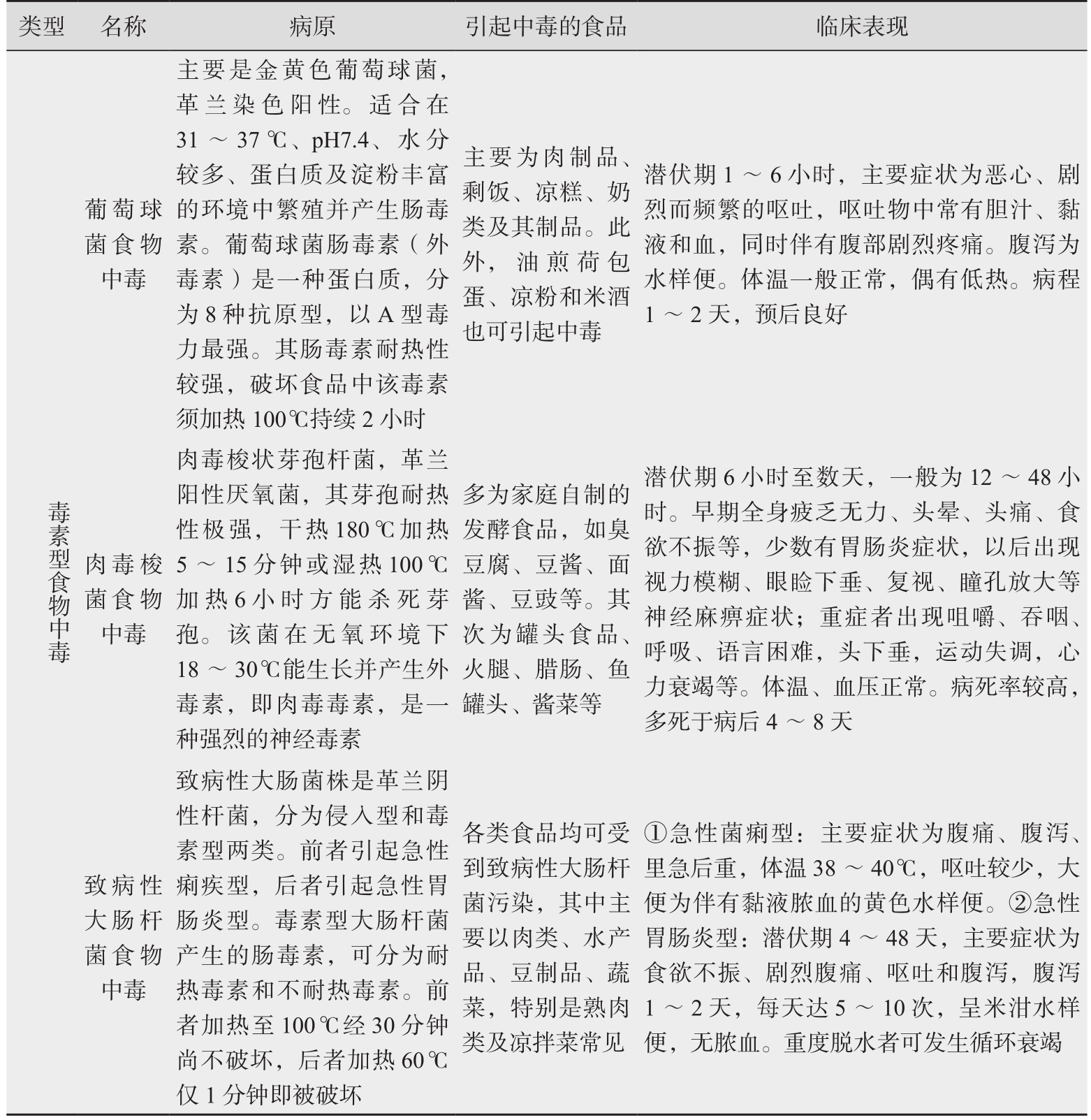
细菌性食物中毒多呈集体暴发,其发病率高、病死率低(除肉毒毒素中毒外)。抵抗力较弱的患者、老人、儿童临床症状较重。如能及时抢救,一般病程短,恢复快,预后好。我国常见的细菌性食物中毒主要有沙门氏菌食物中毒、葡萄球菌食物中毒、副溶血性弧菌食物中毒等,其流行病学特点参见表2-1。
表2-1 我国常见的细菌性食物中毒

续表

2.真菌性食物中毒 真菌性食物中毒是指摄入了被真菌及其毒素污染的食物而引起的食物中毒。
(1)赤霉病麦中毒 麦类、玉米等谷物被镰刀菌侵染后引起赤霉病,除造成谷物减产外,还可引起人畜中毒。引起中毒的成分为镰刀菌产生的毒素。潜伏期10~30分钟,主要症状为恶心、眩晕、腹痛、呕吐、全身乏力,少数伴有腹泻、流涎、颜面潮红及头痛等,以呕吐最为明显,症状一般持续1天左右可自行消失。个别严重者可有呼吸、脉搏和血压的波动,本病四肢酸软、步态不稳、形似醉酒,故称为“醉谷病”。
预防措施包括加强田间和贮藏期的防霉措施,选用抗霉品种,及时脱粒、晾晒,降低谷物水分含量至安全值。对已霉变的谷物,采取措施(如用碾磨去皮法)除去毒素。制定粮食中赤霉病麦毒素的限量标准,加强粮食卫生管理。
(2)霉变甘蔗食物中毒 多见于我国北方地区的初春季节。致病物质主要是节菱孢霉菌产生的3-硝基丙酸(3-NPA),为神经毒,主要损害中枢神经系统。潜伏期最短仅十几分钟,重度中毒者多在2小时内发病。最初表现为一时性消化功能紊乱,如恶心、呕吐、腹痛、腹泻、黑便等;随后出现神经系统症状,如头晕、头痛、眼前发黑、复视等;重者可出现阵发性抽搐,发作时四肢强直,屈曲内旋,手呈鸡爪状,眼球向上,偏侧凝视,瞳孔散大,继而进入昏迷状态。患者可死于呼吸衰竭,幸存者则留下严重的神经系统后遗症。
预防措施包括加强宣传教育,教育群众不买、不吃霉变甘蔗;甘蔗在成熟后才可收割,贮存时应防止霉变,已霉变的甘蔗严禁售卖。
3.有毒动植物食物中毒 有毒动植物食物中毒可发生于下列情况:①某些动植物在外形上与可食的食品相似,但含有天然毒素,如河豚、毒蕈;②加工烹调过程中未能除去或破坏有毒成分,如苦杏仁、未煮熟的豆浆;③食品保存不当而产生毒素,如发芽马铃薯可产生有毒物质龙葵素。
(1)河豚中毒 河豚是一种味道鲜美但含有剧毒的鱼类,在我国主要产于沿海及长江下游。河豚的有毒物质是河豚毒素(tetrodotoxin,TTX),为一种神经毒,几乎存在于鱼体的所有组织中,其中卵巢、肝脏含毒素最多,肾、血液、眼睛和皮肤次之。新鲜洗净的鱼肉一般不含毒素,当鱼的死亡时间较长时,皮肤及内脏的毒素可渗入肌肉组织。某些品种的河豚肌肉组织也具有毒性。TTX可阻断神经肌肉间的传导,可导致外周血管扩张及动脉压急剧降低,也可对呼吸中枢有抑制作用。河豚中毒的潜伏期为10分钟至3小时,早期出现手指、口唇和舌刺痛感,同时出现恶心、呕吐、腹痛、腹泻等消化道症状;继之出现以麻痹为特征的症状,四肢肌肉麻痹、身体摇摆、共济失调;严重者全身麻痹、瘫痪、语言障碍、呼吸困难、血压下降、昏迷,最后多死于呼吸衰竭。目前,河豚中毒无特效解毒剂,一旦发现必须迅速抢救,以去除毒物和对症治疗为主。
预防措施包括开展宣传教育,使群众认识河豚,以防误食。捕获的河豚禁止零售,必须统一收购、集中加工,去头、去内脏、去皮后,充分放血,肌肉反复冲洗,加2%碳酸氢钠处理24小时,制成鱼干或罐头,经检验合格后方可销售。
(2)毒蕈中毒 我国食用蕈有300多种,毒蕈80多种。毒蕈外形与食用蕈不易区别,常因采摘鲜蘑菇误食而中毒,多发生在高温多雨季节。毒蕈的有毒成分较复杂,几种毒蕈含同一毒素,或一种毒蕈含有多种毒素。根据中毒症状的不同,毒蕈中毒可分为4种类型:胃肠毒型、神经精神型、溶血型、脏器损害型。毒蕈中毒后,立即采取催吐、洗胃、清肠等措施尽快去除有毒物质;并对症治疗,神经精神型用阿托品治疗,溶血型可予肾上腺皮质激素及输血等,脏器损害型早期给予保肝治疗,同时可用巯基解毒药物等。
预防措施包括加强宣传教育,提高人群对毒蕈的识别能力,防止误采、误食。
4.化学性食物中毒 化学性食物中毒在我国属常见的一类食物中毒,其发病率和病死率均较高,发病无明显的季节性和地区性。
(1)亚硝酸盐中毒 亚硝酸盐来源广泛,天然存在于水及蔬菜中,也可来自化工产品。亚硝酸盐中毒原因有:误将亚硝酸盐当作食盐食用、食品加工中过量加入或超范围使用亚硝酸盐、大量食用亚硝酸盐含量高的蔬菜等。亚硝酸盐为强氧化剂,进入机体后可使血中低铁血红蛋白氧化成高铁血红蛋白,从而引起组织缺氧。其特征性临床表现是口唇、指甲以及全身皮肤出现发绀,并有头晕、头痛、胸闷、心率过速、嗜睡、烦躁不安或呼吸急促等症状。亚硝酸盐食物中毒的特效治疗方法是采用1%亚甲蓝小剂量口服或缓慢静脉注射,亚甲蓝、维生素C和葡萄糖合用效果更佳。
预防措施包括防止亚硝酸盐污染食品或误食误用、勿食存放过久的变质蔬菜以及腌制不充分的蔬菜、加强对肉制品中硝酸盐和亚硝酸盐的管理。
(2)砷化物中毒 砷化物一般都有剧毒,最常见的是三氧化二砷,俗称砒霜,为无色无味的白色粉末。砷化物中毒的原因有:误把砒霜当成碱或盐食用、水果和蔬菜中残留有含砷杀虫剂、盛放砷的容器污染了食物等。进入机体后,砷与酶的巯基有很强的亲和力,使酶失去活性,细胞代谢发生障碍。砷化物中毒的临床表现为咽喉及上腹部烧灼感、恶心、反复呕吐、甚至吐出黄绿色胆汁、腹泻米泔样便,重者出现脱水、体温下降、意识消失。砷化物中毒后要尽早使用特效解毒剂,一般首选二巯基丙磺酸钠。
预防措施包括加强砷化物的管理、防止蔬菜水果农药残留量过高、盛放砷的容器不得再盛装食品或改制为炊具、砷化物毒死的畜禽应深埋销毁等。