三、高血压的营养处方
(一)高血压的食养原则
成人高血压的食养原则和建议如图10.2所示。
1.综合治疗
高血压患者代谢异常首先考虑非药物疗法,如改变不良的生活习惯和饮食习惯。
2.调整膳食结构
①限制钠盐的摄入:建议每人每日盐摄入量控制在5g以下。
②增加钾、钙、镁与膳食纤维。
③摄入足够的蛋白质(肾功能不全者除外)。
④限制脂肪总摄入量。
⑤不饮或限制饮酒。
⑥限制含糖饮料和高糖食品。
⑦补充维生素及其他营养素。
⑧提倡健康膳食模式,如DASH饮食、地中海饮食、东方健康饮食等。
(二)成人高血压营养处方制订
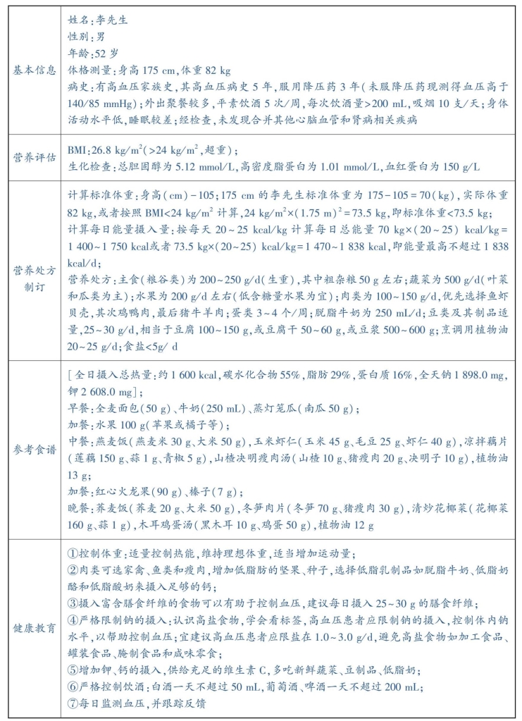
【案例】李先生高血压营养处方如下:
