收益管理的基本含义

一、收益管理的基本含义

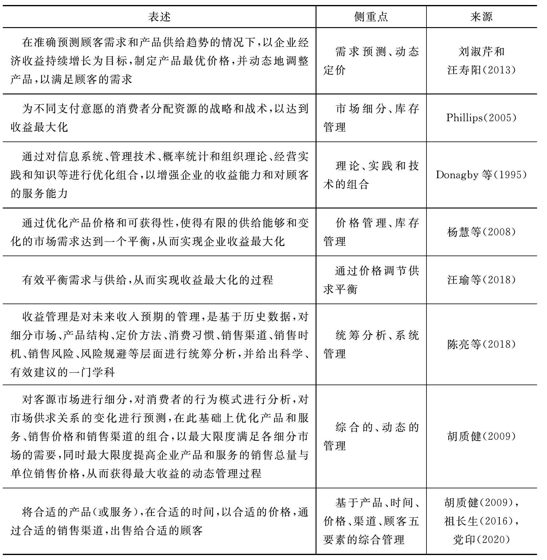
关于何为收益管理(Revenue Management),学者们从不同的角度出发给出了多种不同的表述(见表1-2)。

表1-2 “收益管理”定义概览

img

续表

img

对表1-2中这些不同的表述进行梳理和分析,我们不难发现收益管理具有以下几个特点。

第一,收益管理的目标在于提升企业的收入和利润。众所周知,企业存在的一个重要目标就是实现利润最大化。毫无疑问,作为企业经营管理活动的一个重要组成部分,收益管理活动即是为实现企业利润最大化而展开的。而根据“利润=收入-成本”这一简单公式可知,增加收入和控制成本都是实现企业利润增长的重要途径。显然,收益管理关注的是前者,它致力于以有限的企业资源取得尽可能高的收入,从而来提升企业利润。

第二,收益管理的过程是借助于一套系统而整体的方法来优化企业收益。由表1-2可知,需求预测(Demand Forcasting)、市场细分(Market Segmentation)、差别定价(Differential Pricing)、动态定价(Dynamic Pricing)、库存管理(Inventory Management)等,均是企业收益管理的重要组成部分。然而,这些方法或活动,不是孤立的,而是相互关联的。有经验的收益管理者通过这些方法的组合运用,来帮助企业实现收入最大化。

第三,收益管理的本质是理解客户对产品的感知价值(Perceived Value)。“二分策略”“目标定价法”等收益管理策略的成功,就在于对不同客户或细分市场感知价值的深刻理解,进而提出针对性的产品和价格组合。差别定价、动态定价这些收益管理策略的有效实施,亦离不开对不同环境下各细分市场价值感知差异的细微洞察。

综上,本书将收益管理的概念界定为:企业基于对客户感知价值的深刻理解,在合适的时间将合适的产品,以合适的价格,通过合适的渠道,出售给合适的客户,以期实现收入最大化的过程。