合理的营养与饮食

三 合理的营养与饮食

营养是保证人类正常生长发育,保持健康与增强体质的重要外界因素。合理的营养能促进生长发育、增进健康、预防疾病和提高工作能力。不合理的营养不仅影响生长发育、降低工作能力,而且使人衰弱,容易罹患各种疾病。

营养和体育锻炼都是维持和促进人体健康的主要因素。营养素是构成和修补组织的原料,是调节器官的主要物质,而体育锻炼可以促进组织器官的发育及其功能的改进。如果注意营养而忽视体育锻炼。其结果就造成肌肉松弛、肥胖无力。如果进行体育锻炼而缺乏适当的营养,身体就会因消耗过量而有损健康。因此两者是不可偏废的。

我们在对待营养的问题上,即要重视营养,又要注意食物的科学搭配,这样更符合身体的需要。因此,讲营养最重要的是懂得营养的科学知识,能更好地选择符合身体需要的食物,合理地加工,合理地调配和烹调,减少营养素的损失,提高营养价值,充分发挥食物的营养作用。营养是人类维持生命与健康,保证正常发育和从事各项活动而摄取、利用食物的综合过程,要充分发挥营养的保健作用,必须提供质和量都能适应人体活动需要的营养素。

营养素是指能在体内消化吸收,具有供给热能,构成体质和调节生理机能的功用,并为身体进行正常物质代谢所必需的物质。人体所需要的营养素有糖、脂肪、蛋白质、维生素、矿物质和水六类。

(一)糖

1.供给热能

1克糖在体内产生4千卡热。糖作为供能物质有着许多优点,它比脂肪和蛋白质容易消化吸收,分解迅速、产热快,在氧化过程中耗氧量最少(氧化1克糖需氧0.83升),而且在有氧或缺氧情况下都能分解放出热能。这对从事运动活动的人类来说是十分重要的,因为在剧烈的运动活动中,机体常处于氧债状态下,而糖耗氧少,能减少体内的氧债,有利于运动的进行。凡短时间大强度运动时的热能,几乎全部由糖供给。

2.对中枢神经系统的特殊营养作用

糖对中枢神经系统的代谢极为重要。中枢神经组织中所储存的营养素很少,主要是利用血糖满足其代谢的需要,当体内缺糖时,血糖降低,机能最先受到影响的是中枢神经系统,严重时可发生晕厥,甚至死亡。

3.构成体质

在所有的神经组织和细胞核中都含有糖的化合物,肝脏与肌肉中的糖元含量最高,核糖及脱氧核糖是核蛋白的重要成分,细胞间质及结缔组织中也含有大量粘多糖类物质。

4.节约体内蛋白质与脂肪的消耗

机体内的糖充分时,机体首先利用糖供给热能,缺乏糖才动用脂肪和蛋白质。所以,糖对体内蛋白质有保护作用。

5.解毒与调节脂肪酸代谢

肝脏中贮存的糖,能与许多进入体内的毒物结合而起解毒作用,可以保护肝脏功能,糖还可以调节体内脂肪酸的氧化,减少酮体的产生、防止酸中毒。

6.维持心肌和骨骼肌的正常功能

当机体缺糖时,心脏和肌肉的工作能力下降。骨骼肌中缺乏糖元储备,则会表现出耐力不足。心肌缺糖,可出现心绞痛。

(二)脂肪

1.供给热能

脂肪的发热量很高,1克脂肪在体内氧化后产生9千卡热能。

2.构成体质

脂肪是构成细胞的重要成分,在神经组织中,磷脂也很重要。脂肪组织在体内存在于皮下、内脏和关节周围,有贮存热能、调节体温和保护器官的作用。

3.促进脂溶性维生素的吸收

脂溶性维生素A、D、E、K多含在脂肪中,富有脂肪的食物可供给脂溶维生素。此外,脂溶维生素必需借助于脂肪的溶解才能被机体吸收利用。

脂肪供给量的变动较大,过多或过少时对身体可产生不良的影响。脂肪过多,使身体肥胖,并能使血液中胆固醇含量增高,易引起高血压和心脏病,对中老年人更为有害。而脂肪过少则会引起脂溶性维生素的缺乏。

(三)蛋白质

1.维持组织生长、更新和修复

蛋白质是构成细胞的主要成分,占细胞内固体成分的80%,肌肉、血液、粘膜、肌腱、软骨、皮肤等组织主要由蛋白质组成。蛋白质也是机体生长和损伤后组织更新和修复的主要物质。

2.调节生理功能,是构成酶和激素的主要成分

血浆蛋白能维持正常的胶体渗透压,并有维持酸碱平衡和参与机体凝血过程的功能。血浆球蛋白能增强机体的免疫能力,蛋白质中有些氨基酸是神经介质乙酰胆碱的重要成分,与神经组织的兴奋、传导有关。

3.供给热能

1克蛋白质可产热4千卡,但它不是供热的主要来源,一般情况下机体内不以体内蛋白质供给热能。当蛋白质长期供给不足时,机体将发生蛋白质缺乏症:肠粘膜首先受到影响,出现消化吸收不良,慢性腹泻等症状;肝脏机能下降;血浆蛋白合成障碍,血浆蛋白浓度下降,会出现浮肿;酶的活性降低;球蛋白减少,抵抗力下降;肾上腺皮质功能减弱,机体的应激能力低。蛋白质供给不足,儿童的生长发育会迟缓,甚至智力发育出现障碍;成年人则会出现体重下降,肌肉萎缩,贫血等症,妇女还会发生月经障碍。

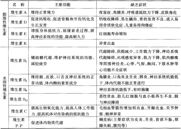
(四)维生素

维生素是维持人体生命和正常机能不可缺少的一种营养素。它的种类很多,目前已知的有三十多种,分为两类:一类是脂溶性维生素,主要有维生素A、D、E、K;另一类是水溶性维生素,主要有维生素B1、B2、C及维生素P.P等。各种维生素在体内有其特殊的功能,总的来说都有调节物质代谢,保证生理功能正常的作用,它们不是构成组织的原料,也不供给热能。各种维生素的功能如表3-1所示:

表3-1 维生素的主要功能

(五)矿物质

1.钙

钙是骨骼和牙齿的主要成分,在人体中有99%存于骨骼及牙齿中,人体若缺乏钙,骨骼及牙齿的生长或维持正常的状态就要受到影响。钙具有以下主要作用:

(1)维持神经肌肉的正常兴奋性,维持心脏的跳动。缺钙时,神经肌肉的应激性增高,心脏跳动加快,肌肉容易痉挛。

(2)参与凝血过程,人体若缺乏钙,则凝血受到影响。

(3)一般成人日需量8克,含钙较多的食物有虾皮、海带、豆类、芥菜,油菜等绿色蔬菜。钙若与草酸结合则不能吸收,脂肪过多也防碍钙的吸收,维生素D与蛋白质都可以促进钙的吸收。

2.磷

磷是构成骨骼与牙齿的主要成分,人体中的磷有70%~80%与钙结合成磷酸钙而存在于骨骼及牙齿中。磷具有以下主要作用:

(1)磷参与物质能量代谢,是体内许多酶的重要成分,在物质代谢中有重要作用,一切肌肉活动,神经系统的活动,糖和脂肪的代谢都需有磷的化合物参加,供给肌肉收缩能量的物质,如三磷酸腺苷、磷酸肌酸也都是磷的化合物,肌肉活动愈多,能量消耗愈大,磷的消耗也愈多。

(2)磷与脂肪合成磷脂是维护中枢神经系统正常状态所必需的物质。

(3)维持血液的酸碱平衡,磷在血中以酸式磷酸盐与碱式磷酸盐的形式存在,是维护酸碱平衡的一种缓冲体系。

磷广泛存在于动植物组织中,一切富有蛋白质的食物中都含有磷,如蛋类、肉类、鱼类等。植物性食物中,豆类和绿色蔬菜的含磷量也较高。

3.铁

铁的主要生理作用是构成血红蛋白,人体若缺乏铁,则血红蛋白生成受影响而发生贫血。

一般成人每日需要量为12克,青少年及孕妇的需要量较高,含铁较多的食物有动物肝脏、蛋黄、豆类、绿色蔬菜、五谷的外皮及胚叶部分。

4.氯化钠

氯化钠的主要作用是:

(1)维持水的平衡和维持渗透压及酸碱的平衡,此外,氯还是构成胃酸的主要成分。

(2)氯化钠与肌肉活动有很大关系,缺乏时肌肉软弱无力、容易疲劳,急剧减少时,还会发生肌肉痉挛。

成年人每日需要氯化钠10~15克,出汗多时,需要增加,其主要来源为食盐。

5.其他几种矿物质

(1)碘:是甲状腺素的主要成分,若缺乏会引起甲状腺肿大。

(2)钾:是心脏活动所必需的物质,能增强神经系统的兴奋性,并参与调节体内的水平衡。

(3)镁:有增强神经抑制过程的作用。

(4)锌:是胰岛素的成分。

(5)氟:能保持牙的整齐。

(6)铜:为血红蛋白的触媒剂,可促进铁在体内的利用。

以上几种微量元素都存在于天然食物中,只要不偏食,多吃蔬菜,一般不会缺乏。

(六)水

水是人的机体不可缺少的重要营养素,是人的机体的重要成分。水占成人体重的60%~70%,在儿童体重中可占80%以上。水具有以下主要作用:

(1)参与物质代谢过程。从物质的消化、吸收、生物氧化以至排泄都需要水参与,否则就不能正常进行。

(2)调节体温。水的比热高,温度不易改变,体温易保持稳定。同时,水的蒸发散热(排汗)是调节体温的一种重要方式。

(3)保持腺体的正常分泌。各种腺体分泌均是液体,人体若缺乏水,其分泌则会受到影响。

人机体内的水分应维持稳定。每人每日所需水分取决于年龄、气候及工作性质。儿童、热天及排汗较多时,水的需要量较高。各种食物均含有水分,体内的物质代谢过程中也产生水,这些都是机体摄取水分的来源。

(七)合理的膳食制度与健康

人体一日三餐的进食规律是千百年来为适应消化功能所形成的。定时定量进餐可建立条件反射刺激,使大脑皮层形成动力定型,保证消化液的充分分泌,以利于食物的消化吸收,并能保证良好的食欲。

根据人们的生活和活动特点,在三餐的热量分配上,要做到:早餐吃好,中餐吃饱,吃好早餐的意义在于保证上午有充沛的精力投入学习和工作。根据传统的习惯,人们往往不太重视早餐,大学生中,早餐吃的马虎,甚至不吃早餐的人极为普遍,这对身体极为有害。长达15~16小时的空腹,除饥饿感明显、影响注意力外,还会影响体内代谢调节功能。长期下来,势必使消化和代谢机能减退。一般,较好的早餐,既要含有蛋白质的食物,又要含有碳水化合物的食物,总热量占全天摄入量的30%,中餐和晚餐各占40%和30%。

1.养成良好的饮食习惯

大学生应当养成良好的饮食习惯,定时就餐、不挑食、不偏食、不暴饮暴食,更不能就餐时饮用酒精含量高的食物,否则会导致消化功能的紊乱。保证一定的用餐时间,要细嚼慢咽,才有利于消化,饮食前避免发生不愉快的事情,保持饮食时的愉快心情。

2.进食和饮食卫生

(1)剧烈运动前后不宜进食,进食与运动应有一定的时间间隔,一般体育锻炼应在饮食前半小时结束,饮食后半个小时才能开始,长跑这类项目要在饭后2~3小时才能进行。如果运动后立即进食会影响消化和吸收。因为运动时,大脑的运动中枢和交感神经处于高度兴奋状态,这时大量血液流入肌肉,而胃肠等内脏器官获得的血液相对减少;同时由于运动时副交感神经被抑制,消化系统的活动也处于抑制状态,表现为胃液分泌减少、消化能力减弱。

(2)进食后立即进行剧烈运动,也会对胃肠道产生不良影响。饭后,胃内装满了食物,强烈的震动,容易引起呕吐,容易牵扯肠系膜引起腹痛、恶心,甚至造成胃下垂。

(3)运动中可适量饮水。水是人体的重要组成部分,它对人体有很大的作用。参加运动的人因出汗多,需水量比一般人要多些。因此,必须补充水分,水补充不足,会造成机体缺水,影响正常生理机能活动,会产生全身无力、口唇发干、精神不振和疲劳等现象。这就影响正常的运动水平的发挥。在运动中需要水时,应以少量、多次为原则,即使大量出汗也应如此,还可在水中加入少量食盐。

(4)运动后不宜大量饮水。因为运动时体内盐分随汗大量排出。大量饮水而不补充盐,结果会使血液的渗透压降低,破坏体内水盐代谢平衡,影响机体的正常生理机能,甚至发生肌肉抽筋等现象。在夏季,运动后也不可立即大量饮用冰冷饮料。运动后大量饮食冷饮,使胃肠血管突然收缩、造成供给胃肠的血液突然减少,可导致胃痉挛,发生腹痛,恶心等现象。

3.戒除不良嗜好

(1)不吸烟。烟草中的化学成分十分复杂,在燃烧时会产生烟碱(尼古丁)吡定、烟焦油、钋-210、一氧化碳等多种有毒物质。吸烟会对神经系统有短暂的兴奋作用,但接着会产生持久性麻痹,扰乱大脑皮层的兴奋和抑制过程,引起植物性神经功能紊乱,久之会出现神经过敏,记忆力减退,失眠,多梦等不良反应,烟雾对呼吸道损害很大,吸烟时烟焦油和致癌物质3、4-苯并芘强烈刺激呼吸道,引起咽喉炎、气管炎、肺气肿及肺癌的发生。烟草中的烟碱会刺激植物神经系统,引起血压升高、血管痉挛、血流变慢、甚至出现心率不齐,并会使冠状动脉功能不全的人诱发心绞痛。此外,烟中的一氧化碳会降低血红蛋白的携氧能力。青少年和儿童处于生长发育阶段,许多器官还未趋成熟,若沾染上吸烟的坏习惯,则对人对己都危害甚大。

(2)不酗酒。人在饮酒后,酒精首先降低大脑的抑制过程,表现为兴奋性增高的假象。如继续加大酒量,则大脑从兴奋转向抑制,并向周围扩散,表现为步态、动作的失调,反应迟钝等。如再继续饮酒,则中枢神经会受到深度抑制,出现嗜睡、昏迷,甚至呼吸中枢麻痹而死亡。.经常大量饮酒者会导致慢性酒精中毒,引起大脑功能紊乱、记忆力下降、肌肉震颤等反应,严重者会患酒精中毒性精神病。大量饮酒会影响人的脂类代谢,刺激咽、胃等消化道,影响消化功能。过多饮酒还会加重肝脏负担,引起乙醇中毒性肝硬化。酒精还能刺激人体体温中枢,使血流加快,血管扩张,导致能耗上升。

综上所述,青少年应当克服吸烟、酗酒等不良嗜好,更应避免烟酒并进,以免影响身体健康,降低学习效果。