一、偿债能力分析

一、偿债能力分析

(一)借款人综合偿债能力分析表:

(二)综合偿债覆盖率

1.年度综合偿债覆盖率

年度综合偿债覆盖率=T年借款人还款现金流量合计额/(T年到期借款本金+T年发生的借款利息)×100%。其中:T年到期借款本金包括中长期借款到期本金和短期借款净减少本金;借款利息包括中长期借款利息和短期借款利息。对于滚动借款的短期债务,应当审慎分析债务到期时,金融机构续贷的保障程度。

2.平均综合偿债覆盖率

平均综合偿债覆盖率=还款期内借款人还款现金流量合计额/还款期内还本付息合计额×100%

(三)自由现金流量

1.自由现金流量表

2.计算自由现金流量应当注意如下事项:①以借款人持续经营为假设及当前经营规模为基准预测公司自由现金流量;②分析时可不考虑应缴增值税、非经常性损益的影响;③在以当前财务报表为基础进行未来公司自由现金流预测时,需剔除非经常性损益对借款人盈利能力的影响;④资本性支出为维持现有经营性资产(含在建工程)实现正常运营所需的资本性支出;⑤营运资金具体是指维持现有经营规模正常运营所需的经营性资金,可参考计算公式:营运资金=(流动资产-货币资金-交易性金融资产)-(流动负债-短期借款-交易性金融负债),对于募股筹资、债务结构调整、突发性原材料囤积等情形,要剔除非经营活动和非常规性经营活动对流动资产和流动负债的影响;⑥对于在建项目以及因行业特殊性必须考虑计算期内增加投资的客户,需将投资和收益一并分析说明。

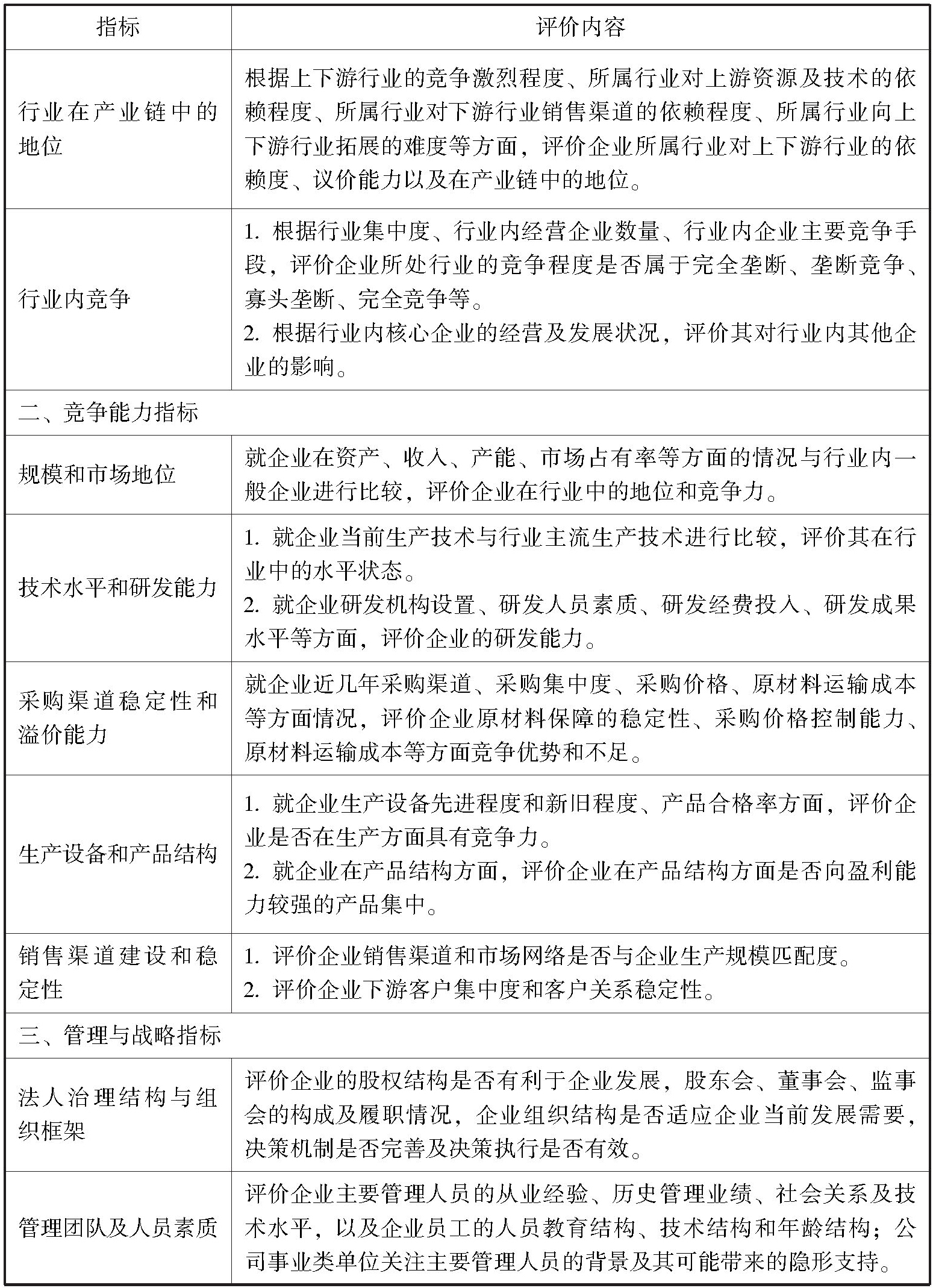
(四)信用风险评价要素

1.定量指标

续表

2.定性指标

续表

续表