导文网
搜索
首页>
图书频道>
经管>
投资理财
地方政府信用风险评价指标
2025年09月26日
版权
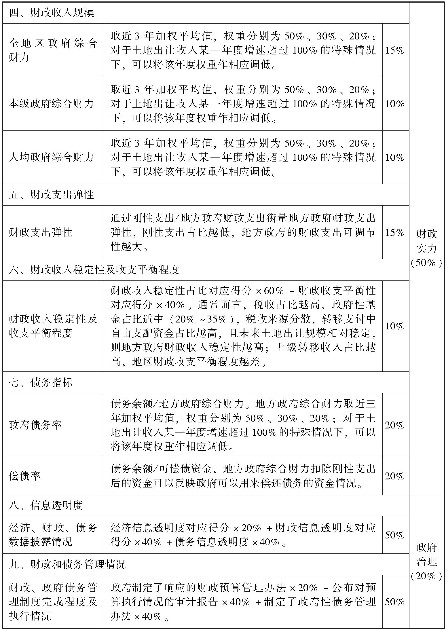
四、地方政府信用风险评价指标
[10]
续表
上一章
下一章
目录