三、传媒影视信托

三、传媒影视信托

(一)基本交易模式

1.版权质押贷款:版权是传媒影视业的核心价值,信托公司向影视传媒公司发放信托贷款时,融资人可以其所拥有的版权提供质押担保。基本的交易结构如下:

2.影视直接投资:信托公司成立影视文化信托募集信托资金,用以认购影视文化产业基金(有限合伙)的有限合伙份额。影视文化产业基金(有限合伙)可以对影视制作公司或影视传播公司的股权进行股权投资,以参与影视文化产业的直接投资;影视文化产业基金(有限合伙)也可以直接投资参与影视片的制作。

(二)著作权质押相关问题分析

(1)著作权质押登记申请

出质人和质权人可以自行向国家版权局申请办理著作权质押登记手续,也可以委托代理人办理。申请办理著作权质押登记的,应当向国家版权局提交的资料包括:①著作权质押登记申请表;②出质人和质权人的身份证明;③主债权合同及质押合同;④委托代理人办理的,应提交委托书和受托人的身份证明;⑤以共有的著作权出质的,应提交共有人同意出质的书面文件;⑥出质前授权他人使用的,提交授权合同;⑦出质的著作权经过价值评估的,质权人要求价值评估的或者相关法律法规要求价值评估的,提交有效的价值评估报告;⑧其他需要提供的材料。如果提交的文件是外文的,需要附送中文译本。

(2)著作权质押登记权证

对于符合质押登记要求的质押登记申请,国家版权局向出质人和质权人发放《著作权质权登记证书》。国家版权局设立《著作权质权登记簿》,记载著作权质权登记信息供社会公众查询,如果《著作权质权登记证书》的内容与《著作权质权登记簿》的内容不一致的,以《著作权质权登记簿》为准,但是有证据证明《著作权质权登记簿》的记载确有错误的除外。

(3)著作权质押登记除外

《著作权质权登记办法》规定了不予办理出质登记的情形:①出质人不是著作权人;②合同违反法律法规强制性规定;③出质著作权的保护期届满;④债务人履行债务的期限超过著作权保护期;⑤出质著作权存在权属争议的;⑥其他不符合出质条件的情形。

(4)著作权质权的撤销、注销与转让

撤销:如果出现:①登记后发现有登记机关不予登记的情形;②根据司法机关、仲裁机关或者行政管理机关作出的影响质权效力的生效裁决或者行政处罚决定书应当撤销的;③著作权质权合同无效或者被撤销;④申请人提供虚假文件或者以其他手段骗取著作权质权登记的;⑤其他应当撤销的情形,国家版权局应当撤销质权登记。

注销:如果出现:①出质人和质权人协商一致同意注销的;②主合同履行完毕的;③质权实现的;④质权人放弃质权的;⑤其他导致质权消灭的情形,申请人应当向国家版权局申请注销质权登记。

转让:著作权出质期间,未经质权人同意,出质人不得转让或者许可他人使用已经出质的权利。出质人转让或者许可他人使用出质的权利所得的价款,应当向质权人提前清偿债务或者提存。

(三)实务案例分析

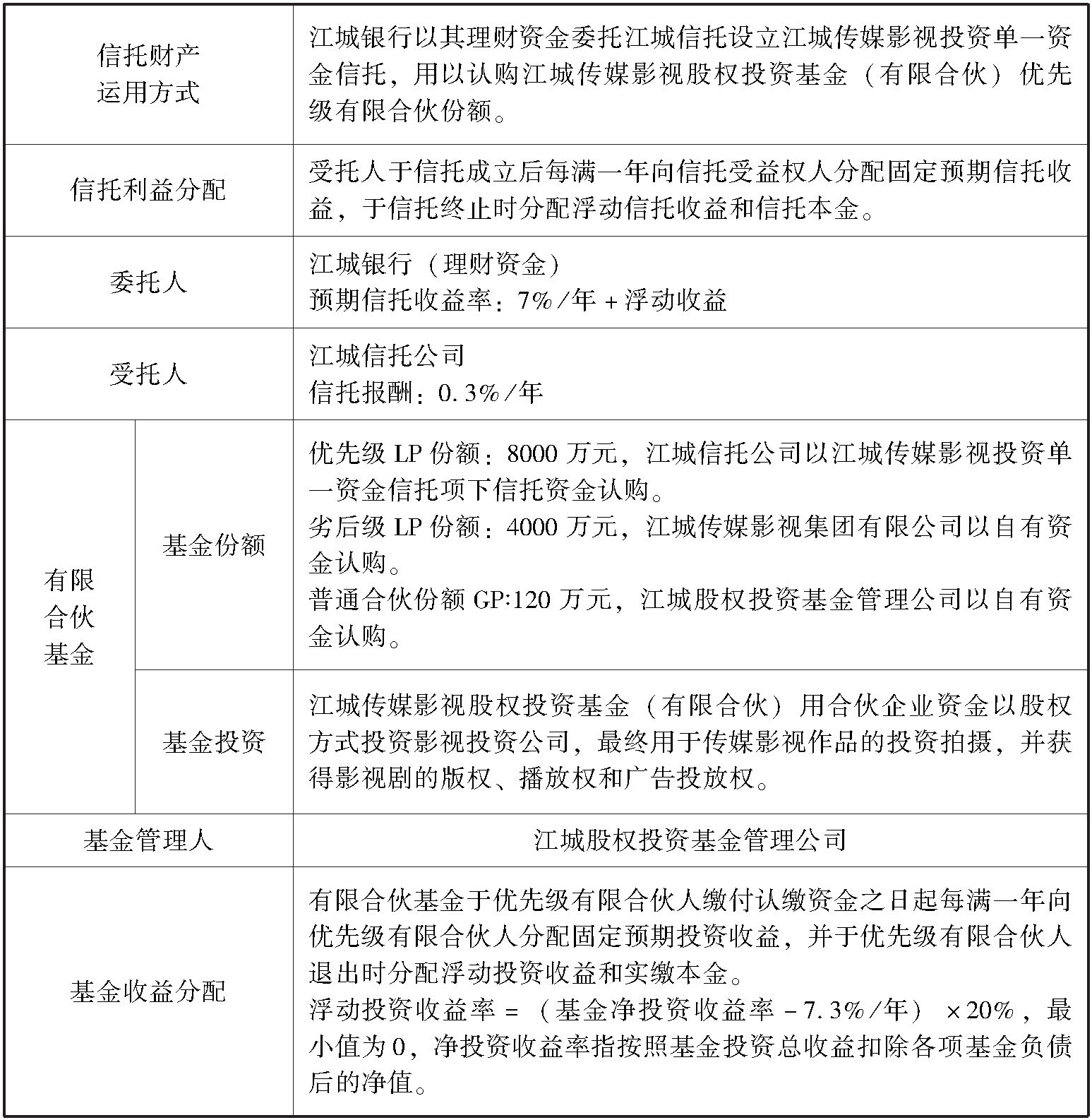
1.产品要素

续表

2.交易结构

江城银行以其理财资金委托江城信托设立江城传媒影视投资单一资金信托,用以认购江城传媒影视股权投资基金(有限合伙)优先级有限合伙份额,江城传媒影视集团有限公司认购劣后级有限合伙份额,江城股权投资基金管理公司认购普通合伙份额。

江城传媒影视股权投资基金(有限合伙)用合伙企业资金以股权方式投资影视投资公司,最终用于传媒影视作品的投资拍摄,并获得影视剧的版权、播放权和广告投放权。

3.投资与退出

(1)基金投资

江城银行以其理财资金委托江城信托设立江城传媒影视投资单一资金信托,用以认购江城传媒影视股权投资基金(有限合伙)优先级有限合伙份额。基金投资方向仅限于以股权方式投资影视投资公司,通过影视投资公司投资影视剧、广告传媒等与江城传媒影视集团有限公司战略发展规划相关的细分领域。

基金设投资决策委员会作为基金对外投资的最高决策机构。投资决策委员会共有5名委员组成,其中江城信托委派1名,其余成员均由江城传媒影视集团有限公司委派;所有投资事项均需投资决策委员会全体委员一致通过后方可执行,但是江城传媒影视集团有限公司负责为基金投资提供投资咨询服务。

拟投资项目情况表:

(2)信托资金退出

①项目投资收益:拟投资影视剧通过电视台播放权出售、音像版权、网络点播以及其他方式产生投资收益,基金以项目投资收益向基金合伙人分配;

②差额补足:如果基金投资收益不足以向优先级LP分配固定预期投资收益,则江城传媒影视集团有限公司对差额部分予以补足;

③LP份额转让:江城传媒影视集团有限公司与江城信托公司签订份额转让协议,远期受让江城信托公司持有的优先级LP份额,远期受让资金来源于江城传媒影视集团有限公司自身的经营收入。江城传媒影视集团有限公司2012~2014年的营业收入分别为89984万元、103009万元和158998万元,平均营业收入增长率为15%以上。

【电影行业知识拓展】[8]

一、行业监管与准入

(一)资格准入许可

1.电影制片制作资格准入许可

我国对从事电影制片制作业务实施许可制度,国家新闻出版广电总局负责对电影制片制作资格准入进行行政许可审批。未经许可,任何单位和个人不得从事电影制片制作业务。

2.电影发行和放映资格准入许可

电影的发行和放映业务分别由电影发行公司和电影院线、影院经营,从事电影发行和放映业务,均应取得发行和放映资格准入许可。电影发行公司应当取得《电影发行经营许可证》;电影院投资建设完成后,应当取得《电影放映经营许可证》。

(二)电影摄制行政许可

1.摄制电影许可证

电影公司从事具体影片拍摄工作必须经国家新闻出版广电总局的批准,并获得《摄制电影许可证》;持有《摄制电影许可证》的电影公司,在拍摄每部影片之前需要向省级广电局进行备案审核,并由省级广电局报国家新闻出版广电总局备案。《摄制电影许可证》需要接受国家新闻出版广电总局的隔年检验。

已经以《摄制电影片许可证(单片)》的形式投资拍摄了两部及以上电影片的电影公司,可以向国家新闻出版广电总局申请颁发《摄制电影许可证》。

2.摄制电影片许可证(单片)

未持有《摄制电影许可证》的电影公司,在每次拍摄影片之前都必须申请取得所拍摄影片的《摄制电影片许可证(单片)》,在取得《摄制电影片许可证(单片)》后即享有影片的一次性出品权;《摄制电影片许可证(单片)》在影片公映后自动作废,以后拍摄新片时需要重新申请《摄制电影片许可证(单片)》。

(三)电影内容审查许可

影片拍摄完成后,进行发行、放映、进口及出口前,应当经过国家新闻出版广电总局电影审查委员会审查通过并获得《电影片公映许可证》。参加境内电影展或电影节、通过进口方式公映的境外影片,以及参加境外电影展或电影节、通过出口方式在境外公映的境内影片,也需要取得《电影片公映许可证》。

(四)电影进口业务许可

我国对进口影片实行一家进口、两家发行的原则进行管理。国家广电总局授权中影集团进出口分公司唯一承担境外影片的进口业务,并由中影集团进出口分公司向中国电影股份有限公司和华夏电影发行有限责任公司供片发行。

二、行业经营模式

(一)生产模式

1.联合摄制模式:投资各方共同投资、共同摄制,按照各自投资比例分享影片权益和分担影片风险。各投资方按照分工合作形式,分为执行制片方和非执行制片方;执行制片方是电影摄制发行工作的主要负责人,通常作为影片的财务主核算方对影片的资金使用进行统一的管理。

2.委托摄制模式:主要投资方委托外部电影制作机构完成影片制作,外部制作机构根据影片制作预算完成影片摄制工作,投资方负责监督预算的执行情况。

(二)行业产业链

电影行业产业链图示:

(1)影视制片业务

影视制片业务主要是指就剧本、导演、演员、制片团队、制作成本和制作周期、宣传发行方案进行论证和决策,对影视作品的艺术和技术质量、成本周期以及安全环保等进行管理的业务。

(2)影视制作业务

影视制作业务分为拍摄前、拍摄中和拍摄后三个环节。拍摄前业务主要包括提供摄影棚等拍摄场地的租赁、置景、美术设计、摄影灯光设备等器材租赁及服装、化妆、道具制作等服务;拍摄中业务主要包括协助剧组成员根据剧本进行分镜头拍摄,并提供录音和粗剪等服务;拍摄后业务主要包括提供声音、特效制作、画面剪辑、洗印、译制、中间片和数字母版的制作服务。

电影摄制活动以剧组为主要单位,剧组是参与电影拍摄工作的演职人员组成的工作团队,主要包括制片、导演、摄影、录音、美术、特技等不同工作组或工作部门。剧组的主要负责人是导演和执行制片人,其中导演全面负责影片的创作摄制工作,执行制片人则协助制片人对影片的财务预算、资金开支、摄制进程、剧组人员选聘等方面进行管理。

(3)发行业务

电影摄制完成并通过内容审查后,即进入发行和放映阶段。电影发行业务由电影发行公司经营,受电影出品单位委托发行过两部及以上影片的境内公司可以申请设立专营国产影片发行业务的电影发行公司。进口影片由中影集团进出口分公司负责引进后,向中国电影股份有限公司和华夏电影发行有限责任公司供片发行。

电影发行业务的主要服务模式为向电影制片公司或影片进口方提供影片发行服务:比如负责确定影片发行方案、联系电影院线完成影片放映排映档期、联系制作密钥及洗印拷贝、发行硬盘或拷贝、发行海报等影片宣传品、市场巡视、影片监察、票房统计与结算、密钥分发管理与拷贝回库等。

(4)放映业务

电影放映业务由电影院线和影院经营。电影出品单位委托电影发行公司直接向电影院线公司供片,电影院线公司根据其旗下所属影院的情况对影片放映进行统一安排和管理,根据各家影院的拍片安排进行影片放映。电影院线公司负责与电影发行公司进行影片发行与放映事宜的洽谈,并向影院供片;影院负责在当地及影院内宣传并具体实施影片放映工作。

电影院线公司与影院的合作模式主要包括签约加盟模式和资产联接模式:资产联接模式是指相关电影院线公司作为影院的股东参与影院的经营活动;签约加盟模式是指电影院线公司与影院签署加盟合同以约定双方之间关于影片发行放映的权利义务关系。

(三)行业盈利模式

1.销售收入

(1)销售收入类型

票房收入:在我国电影市场中,票房收入是电影收入的主要来源,占比高达90%。目前电影发行方与院线、影院关于票房收入的分成比例为43:57,计算基数为扣除应缴纳的国家电影专项资金和流转税及附加后的净票房收入。

其他收入:电影产品的其他收入包括影像制品、电视播放、网络点播、广告和衍生品销售等版权经营市场的收入。

(2)销售收入确认

电影销售收入实现及销售成本结转具有行业特殊性:影片应在取得电影片公映许可证之日起不超过24个月内全部结转销售成本;如果公司拥有影片著作权,则象征性的保留一元面值计入存货的库存商品科目。国内发行放映为主的影片一般在公映后3个月内基本实现大部分票房收入,并结转大部分销售成本;少数国外发行收入占比较高的影片,在一至两年内可实现全部海外票房收入,并结转全部销售成本。

2.电影档期

电影的档期是指电影院线根据各家影院的拍片安排,集中一个时间段进行影片放映,影片的票房收入基本在该档期内实现,销售成本在此期间进行相应的集中结转。国内电影市场基本形成以春节档期、暑假档期、国庆档期和贺岁档期四大档期为主,以元旦、情人节、清明节、五一节、端午节等几个小档期为辅的档期格局。


[1] 根据《信托法》第51条规定,受益人对委托人或其他共同受益人有重大侵权行为或者经受益人同意的,委托人可以解除信托;另外信托文件规定的其他情形,委托人可以解除信托。该项信托解除事由可以归类于信托文件规定的终止事由发生而导致信托终止事项。

[2] 《信托法》第十七条第一款:除因下列情形之一外,对信托财产不得强制执行:(一)设立信托前债权人已对该信托财产享有优先受偿的权利,并依法行使该权利的;(二)受托人处理信托事务所产生的债务,债权人要求清偿该债务的;(三)信托财产本身应担负的税款;(四)法律规定的其他情形。

[3] 集合资金信托计划需要开立信托专用账户,并且必须聘请商业银行作为保管银行对信托资金进行保管,信托资金必须通过信托专用账户进行归集;家族信托主要为单一信托,监管法规并未明确单一资金信托的强制托管规则,但是委托人/受托人可以在实际业务中设立信托专用账户,并且聘请商业银行作为单一资金信托的保管银行。

[4] 企业年金基金可投资的商业银行理财产品、信托产品、基础设施债权投资计划的发行主体,限于以下三类:(1)具有“企业年金基金管理机构资格”的商业银行、信托公司、保险资产管理公司;(2)金融集团公司的控股子公司具有“企业年金基金管理机构资格”,发行商业银行理财产品、信托产品、基础设施债权投资计划的该金融集团公司的其他控股子公司;(3)发行商业银行理财产品、信托产品、基础设施债权投资计划的大型企业或者其控股子公司(已经建立企业年金计划)。该类商业银行理财产品、信托产品、基础设施债权投资计划仅限于大型企业自身或者其控股子公司的企业年金计划投资,并且投资事项应当由大型企业向人力资源和社会保障部备案。

[5] 中国养老保险网http://www.cnpension.net/index_lm/2014-05-08/1449296.html:《2013年全国企业年金基金业务数据摘要》。

[6] 主要指二氧化碳(CO2)、甲烷(CH4)、氧化亚氮(N2O)、氢氟碳化物(HFCs)、全氟化碳(PFCs)和六氟化硫(SF6)六种温室气体。

[7] 核证碳标准(VCS:Verified Carbon Standard):以政府、企业等为单位计算其在社会和生产活动中各环节直接或间接排放的温室气体,称为“碳盘查”;由具有公信力的第三方对企业的碳盘查报告进行审核,并出具核查报告或声明的过程。核证碳标准是指由第三方机构用来核证产品、项目或组织的碳盘查过程是否符合标准要求时所引用的标准依据。黄金标准:黄金标准即清洁发展机制和联合履约项目的质量标准,为清洁发展机制和联合履约之下的减排项目提供第一个独立的最佳实施标准。这一标准可以作为项目实施者的工具,用以保证项目的环境效益,并给予东道国和公众一种坚信:这些项目相对于可持续能源服务的新增投资。

[8] 参考《中国电影股份有限公司招股说明书》。