神经、内分泌系统对免疫系统的调节作用
机体内环境的稳定,即稳态,是生命存在的基础。稳态是机体通过对内外各种刺激的识别、应答和调节来达到的。神经系统对内外刺激具有精细的识别能力。神经细胞通过突触联系,组成了一个极其复杂的神经网络,直接调节和控制着全身各组织器官(包括神经细胞本身)的功能。其中,神经系统通过控制内分泌系统的激素分泌以及神经细胞自身分泌神经递质,在调节机体的生理功能、保持内环境稳定方面起重要作用。这样,内外环境的变化引起的生理变量的波动就可以在神经内分泌系统的调节下保持相对稳定,而不会产生有害于机体的剧烈变化。除此之外,神经、内分泌系统通过对免疫系统的调节作用,构成神经-内分泌-免疫网络的重要组成部分,在维持机体内环境稳定中发挥重要作用。
(一)中枢神经系统对免疫系统的调节作用
免疫反应可形成条件反射、脑损伤可影响免疫功能构成了中枢神经能够作用于免疫系统的有力证据。
将免疫抑制剂环磷酰胺作为非条件刺激物,以糖精作为条件刺激物,两者同时使用时可抑制动物对绵羊红细胞抗原产生抗体,然后再用糖精单独刺激也可同样抑制该抗体的生成。细胞免疫亦同样可形成条件反射。
影响免疫功能的脑损伤部位以下丘脑最明显,表现为免疫应答受到抑制。其他部位如隔区、海马或杏仁核等的损伤也可有相同结果。脑皮质的损伤也可抑制免疫功能,左脑皮质而不是右脑皮质的损伤可造成明显的免疫功能缺陷,如脾细胞数减少、淋巴细胞增殖及NK细胞活性下降等。不过也有研究表明,脑损伤对免疫抑制作用是暂时的。
1.大脑皮质及精神因素对免疫功能的调节·临床上某些脑损伤的患者免疫功能极度低下。人为地破坏动物的大脑皮质可以明显地引起免疫功能变化。通过损坏小鼠大脑皮质的不同区域发现,大脑皮质对免疫功能的调节存在“分区管理”的现象,认为左侧皮质对免疫功能有正向调节作用,而右侧皮质则为反向调节作用。
精神因素对免疫功能影响的研究领域已形成了心理免疫学(psychoimmunology)学科分支。目前认为,焦虑、紧张等心理应激主要影响细胞免疫,使T细胞活性下降,对病毒、真菌感染的抵抗力和对肿瘤细胞的监视能力下降,间接引起B细胞抗体生成能力的降低,导致继发感染。
其实,关于精神心理因素可影响免疫功能这一事实一直受到人们的关注。近年来,这方面的报道不少,如悲伤者免疫功能显著低下,学生在期末考试前后传染病的发生率比平时高,更年期抑郁症或精神分裂症抑郁型患者在发病期淋巴细胞增殖功能或NK细胞活性均较恢复期低下等。过分的忧虑、悲伤会影响机体的应激和免疫,降低机体抵抗力,情绪兴奋能使周围血淋巴细胞数增多,切除交感神经后这种反应消失。精神分裂症患者多伴有免疫调节障碍,在体液免疫上表现为不同免疫球蛋白含量的改变;在细胞免疫上,与其他自身免疫性疾病相似,有T细胞功能异常,激活T细胞增多。
2.大脑深部核团对免疫功能的调节·下丘脑前部损害,除内分泌功能、水电解质紊乱外,许多免疫反应均受到抑制,如淋巴细胞转化能力降低、脾细胞数减少、胸腺退化,甚至影响巨噬细胞的抗原提呈作用。破坏下丘脑后部,网状内皮系统功能下降和抗体产生减少。
海马、杏仁核损伤,常表现出免疫功能增强,包括淋巴细胞绝对数、免疫球蛋白、淋巴细胞反应性和NK细胞活性等。损伤动物中脑,则抑制抗体产生,使多能干细胞数减少。破坏尾状核可致外周血淋巴细胞数减少,尤以T细胞减少为主。然而,大脑深部核群破坏引起的免疫功能改变多数是暂时的。
(二)神经递质对免疫系统的调节作用
1.儿茶酚胺对免疫功能的调节·应激所致的情绪激动、恐惧等心理因素可使机体内儿茶酚胺水平升高,并使吞噬细胞的趋化和吞噬功能抑制。外源性给予啮齿动物儿茶酚胺,使外周血淋巴细胞的增殖能力下降,抗体生成减少。体外实验还观察到,儿茶酚胺可以抑制B淋巴细胞对脂多糖(lipopolysaccharide,LPS)的增殖反应以及导致脾细胞对抗原的反应能力下降等现象。生理浓度的肾上腺素和去甲肾上腺素即可抑制巨噬细胞产生IL-1。
2.5-羟色胺对免疫功能的调节·缝际核的破坏使血清5-HT水平下降,并使B细胞分泌抗体的能力增强。反之,若给实验动物注射5-HT或5-HT前体,均可使IgG、IgM的分泌能力降低。注射能干扰5-HT生物合成的P-氯苯丙氨酸,可明显增强抗体分泌能力。生理浓度的5-HT即能抑制IFN-γ诱导巨噬细胞Ia的表达,与低浓度IFN-γ合用时能增强巨噬细胞对乳胶颗粒的吞噬作用,但与高浓度IFN-γ合用时,则对巨噬细胞吞噬作用有抑制作用,这双相作用均可被5-HT拮抗剂阻断。
3.乙酰胆碱对免疫功能的调节·乙酰胆碱可增加动物骨髓中淋巴细胞和巨噬细胞的数量。将毒扁豆碱经皮下注射小鼠体内,可抑制胆碱酯酶的活性,增强乙酰胆碱的作用,模拟副交感神经兴奋。
(三)神经肽对免疫系统的调节作用
神经肽是一类生物活性多肽,在神经内分泌与免疫调节中起重要的调节作用,而内源性阿片肽是对免疫功能调节中研究最多的神经肽。
内源性阿片肽对免疫功能的调节,已有大量的从整体水平、离体的细胞和分子水平进行研究的报道。但是,阿片肽对免疫功能的调节机制相当复杂,许多整体和离体的结果不能吻合,不同实验室的报道也时有矛盾。
1.阿片肽对淋巴细胞转化的影响·β-内啡肽(β-EP)可明显增强大鼠脾细胞的转化反应,转化反应呈明显的量效关系,但不同类型T淋巴细胞对β-EP有不同反应。β-EP对淋巴细胞转化的影响具有双向效应,当β-EP的浓度为10-14~10-10 M时呈增强效应,而浓度为10-8~10-7 M时呈抑制作用。甲啡肽(MEK)和亮啡肽(LEK)亦能促进小鼠脾淋巴细胞对有丝分裂原的反应。
2.阿片肽对T细胞功能的影响·MEK、LEK在体外可提高正常人及患者外周血淋巴细胞活性、T玫瑰花形成率,而对总玫瑰花数目没有影响。MEK在体外可明显增强小鼠脾细胞对丝裂原植物血凝素(PHA)和刀豆蛋白A(Con A)的反应性,促进Con A诱导的IL-2产生。β-EP在生理浓度下,亦可促进丝裂原诱导的淋巴细胞增殖,其作用不受纳洛酮阻断。在体外,β-EP可明显增强PHA和Con A诱导的T细胞株LBRM-33产生IL-2。β-EP和MEK对人单核细胞产生IFN-γ有加强作用,而纳洛酮不能有效地阻断。
3.阿片肽对B细胞功能的影响·阿片肽在体外能明显抑制由LPS诱导的B细胞增殖,以及绵羊红细胞诱导的抗绵羊红细胞抗体的产生,其最低有效浓度为10-14~10-12 M,其作用可被纳洛酮完全阻断。体内注射MEK亦可显著抑制绵羊红细胞诱导的抗体产生。对抗体生成的抑制强度依次为α-内啡肽>脑啡肽>β-内啡肽>γ-内啡肽。
4.阿片肽对NK细胞功能的影响·β-EP与人外周血单核细胞共同孵育,可明显加强NK细胞对靶细胞的杀伤能力,这一作用可被纳洛酮阻断。MEK和LEK对NK细胞也有调节作用,它们均可加强人外周血NK细胞对靶细胞的杀伤性。MEK和LEK不仅能加强正常人血中NK细胞的杀伤作用,而且对癌症患者血中NK细胞也有明显加强作用。
5.阿片肽对多形核白细胞、单核/巨噬细胞功能的影响·β-EP、MEK和LEK能加强多形核白细胞的趋化性,这一作用可被纳洛酮所阻断。另外,β-EP还可使多形核白细胞胞浆扩展和细胞伸长。强啡肽A18(Dyn A1-8)对多形核白细胞的趋化性有双重作用,当浓度为10-11 M时,呈抑制作用,10-7 M时则有加强作用。MEK可明显加强大鼠巨噬细胞的吞噬能力,产生超氧阴离子O2-的能力提高。β-EP和Dyn可加强腹腔巨噬细胞和多形核白细胞的产生O2-的能力,其中强啡肽作用更强。MEK、LEK还可加强小鼠巨噬细胞杀伤肿瘤细胞的能力,强啡肽则能够增强由IFN-γ和LPS引起的杀瘤作用,而β-EP则无明显作用。
6.阿片肽对细胞因子生成的作用·β-EP可通过单核细胞而抑制IFN-γ的产生,当β-EP和MEK浓度为10-11~10-6 M时,可以抑制人外周血单核细胞产生白细胞趋化因子,α-内啡肽则无此作用。相反,β-EP可加强大鼠脾细胞产生IL-2,静脉注射结果亦与之一致,纳洛酮能翻转这一作用。
综上所述,阿片肽几乎作用于所有的免疫活性细胞,对不同亚类的细胞作用不尽相同,作用机制非常复杂,这方面的研究尚需进一步深入。
除阿片肽外,P物质、血管活性肠肽、生长抑素对免疫功能的调节作用也有不少报道。除此之外,对免疫功能有调节作用的神经肽还有神经降压素、血管紧张素Ⅱ、精氨酸加压素等,但对其研究的报道相对较少。
(四)激素对免疫系统的调节作用
1.糖皮质激素对免疫功能的调节·糖皮质激素是已确认的免疫功能抑制剂,几乎对所有的免疫细胞有抑制作用,包括淋巴细胞、巨噬细胞、中性粒细胞和肥大细胞等。
(1)糖皮质激素对体液免疫的作用:糖皮质激素对体液免疫的作用具有多样性。早期的研究发现,体外实验时低浓度的糖皮质激素对抗体的形成是必需的,糖皮质激素可增强美洲商陆(PWM)刺激人外周血B细胞的空斑形成反应,而用LPS刺激小鼠B细胞转化实验时,又发现去炎松缩酮对3 H-TdR的掺入有抑制作用。糖皮质激素只在B细胞活化起始阶段有抑制作用,当B细胞活化后,其作用较小。
(2)糖皮质激素对细胞免疫的作用:生理浓度和应激浓度的糖皮质激素对细胞免疫功能均有明显的抑制作用,包括PHA、Con A等有丝分裂原诱导的T细胞转化、特异性抗原对T细胞的特异激活、混合淋巴细胞培养反应,以及杀伤性T细胞的细胞毒作用等。生理浓度的氢化可的松对大鼠脾淋巴细胞产生INF-γ的能力有抑制作用,其作用与浓度呈正相关。地塞米松对T辅助细胞产生IL-3也有抑制作用,并与其浓度成正比。
(3)糖皮质激素对其他参与免疫反应的细胞的作用:生理浓度的糖皮质激素在体外即可抑制巨噬细胞的杀肿瘤活性。生理浓度的糖皮质激素能抑制巨噬细胞表达IL-1和TNF的mRNA,抑制NK细胞的杀伤功能。
由于糖皮质激素对免疫功能的抑制作用已经明确,因此,在治疗变态反应、自身免疫性疾病和抑制器官移植时的排斥反应中得到广泛的应用。
CRH和ACTH不仅通过下丘脑-垂体-肾上腺轴来调节免疫细胞的功能,而且本身亦可直接作用于免疫细胞。
2.促肾上腺皮质激素对免疫功能的调节·ACTH由39个氨基酸残基组成,其对免疫系统的作用与氨基酸残基序列有关,完整的ACTH有抑制抗体生成的作用,而ACTH(1~24)则无此作用。这与ACTH固有的促肾上腺皮质激素的功能不同,作为其固有的激素作用来说,上述两种ACTH的作用相同,说明免疫细胞与传统的内分泌靶细胞不同,它可以精细地区分开不同长度ACTH片段的不同作用。
3.生长激素对免疫功能的调节·生长激素是一种对免疫系统有明显作用的腺垂体激素,几乎对所有的免疫细胞都具有促进分化和加强功能的作用。生长激素对胸腺发育的影响和调节作用。生长激素的分泌在青春期达高峰,而后逐渐减低,与胸腺发育的年龄变化相平行。生长激素缺乏的人或小鼠B细胞的抗体合成减少,如将生长激素与B细胞作用,可增加抗体的合成。生长激素可认为是一种巨噬细胞活化因子。
由于生长激素可以由淋巴细胞合成和释放,生长激素对免疫的调节作用可能是一种“局部作用”,免疫应答时淋巴细胞局部生长激素的合成和分泌比外周循环血液中生长激素浓度对免疫的调节更为重要。
4.性激素对免疫功能的调节·胸腺功能易受性激素的影响是人们早已熟悉的现象。性成熟期胸腺开始退化,而去除性腺可使胸腺增生肥大,即使在老年动物也可出现。正常动物给予性激素可使胸腺萎缩。一般而言,雄激素的致胸腺退化作用比雌激素大。性激素与胸腺上皮细胞中的相应受体结合后,可调节胸腺激素的产生以致影响胸腺细胞的分化成熟。睾酮能降低胸腺细胞产生IL-2的能力。
除上述几种激素外,其他激素如人绒毛膜促性腺激素、促甲状腺激素、甲状腺激素、胰岛素、催乳素等均对免疫功能亦有调控作用。
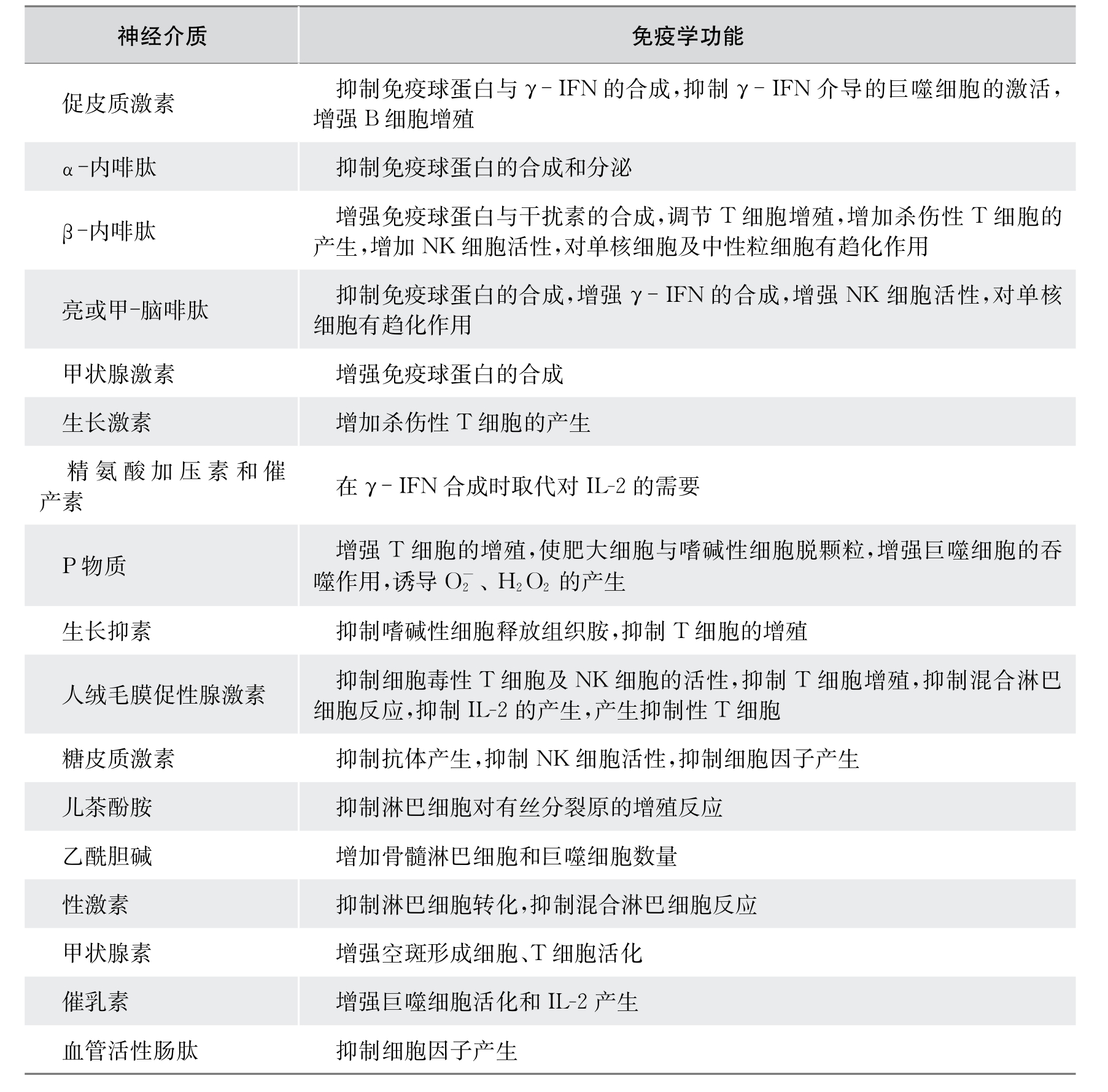
神经递质、神经肽和激素是神经、内分泌系统作用于免疫系统的主要物质基础。下面将部分神经肽、递质和激素对免疫功能的调节作用概要地列于表6-1中。
表61 神经肽、递质和激素的免疫调节作用
