“~老”系列词总貌

一、“~老”系列词总貌

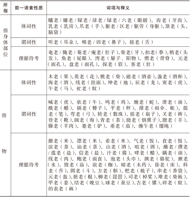
综合前人研究和实际语例来看,“~老”系列词均为名词,根据所指对象大致可以分成指人、指身体部位和指物三类。从构词成分看,第一个语素可以是体词性的,也可以是谓词性的,有些则理据待考。现将迄今所知的“~老”系列词成员按所指和前一语素的性质列为表1。[2]

表1 “~老”系列词总表[3]

③ 戏剧角色名。
④ 《新刻江湖切要·娼优类》:“鼓手:竭老。”原注:“疑羯老之误。”

续表

有些词是否属于“~老”系列词需要讨论,比如下面这些例子。

土老:《六院汇选江湖方语》:“土老,不知方情。”从释义看,“土老”似乎是谓词性的,但是王学奇、王静竹(2002:400)“艮老”条云:“艮,方言指人脾气倔或说话生硬。艮老,指倔强不屈者;……‘老’为衬字,无义。犹如呼愚蠢人为‘痴老’(见明汤显祖《邯郸记·谗快》),呼不知情者为‘土老’,等等,乃当时语言习惯说法。”加了个“者”字,把“土老”看作名词,认为也是“~老”类词。维辉按:《六院汇选江湖方语》下文云:“相家,乃晓得方情者。”可见“土老”和“相家”是反义词,“土老”的词性也应该是名词,《六院汇选江湖方语》的释义“不知方情”后盖省去一“者”字,王学奇、王静竹(2002:400)的定性是对的;不过他们把“不知方情”解释成“不知情”并不确切,“方情”应指方俗人情,尤其是江湖上的规矩、行话等。

膂老:王学奇(1982)说:“最后还必须指明语言环境,对于确定词义的重要性。例如《敬德不伏老》剧第三折尉迟恭白:‘膂老尚嫌弓力软,眼昏犹识阵云愁。’按‘膂老’和‘眼昏’为对偶,从语法结构上看,‘眼昏’是主谓结构的短语,那么‘膂老’也应该是这样的结构,否则,便对不上。因此‘膂老’之‘老’是动词性质,是‘膂’的谓语,而不是‘膂’的词尾。”但是王学奇、王静竹(2002:696)引同一个例子,却解释说:“脊梁骨叫‘膂’。《说文》:‘膂,脊骨也。’‘老’,元剧中称身体某一部分时,常用‘老’字作为语尾助词,无义。”王学奇、王静竹(2002:968)“稍老”条也说“‘脊’为‘膂老’”。所论自相矛盾,前者认为“膂老”不是“~老”系列词,而是主谓结构的短语,“老”为“动词性质”[4];后者则认为是“~老”系列词,“膂老”就是“膂”。维辉按:“膂老”目前所知仅此一例,细察上下文,当以前说为是,并非“~老”系列词。

扶老:王学奇(1982)把它列入“~老”系列词,释为“竹杖”。[5]我认为这是误认,“扶老”借指手杖,为动宾结构,“老”是名词,指老人。此词由来甚古,陶渊明《归去来兮辞》“策扶老以流憇,时矫首而遐观”就是有名的例子。详参《汉语大词典》“扶老”条。

果老:《行院声嗽·鸟兽》:“驴,果老。”王锳(2008:前言6)认为这属于“联想语”:“以‘果老’称‘驴’,‘驴’只是张果老这个传说人物的坐骑,以人名代换畜名是由熟语‘张果老骑驴’而产生的联想。”可见“果老”并非由“果”+“老”构成的“~老”类词。

纳老:王锳(2008:75)认为“纳老”是“睩老”等的变体,引例为元高安道《哨遍》套(嗓淡行院):“矁粘的绿老更昏花,把棚的莽壮真牛。”“喝[6]子把腔儿莽诞,打讹的将纳老胡颩。”我认为可疑。同一个套曲,上文既以“绿老”称“眼睛”,下文又以“纳老”称之,似无此理。“纳老”的词义待考。

综上所述,可见“土老”应该是“~老”类词,而像“膂老”“扶老”“果老”这样的词语都不是,应予排除;“纳老”可能也不是,确义待究。此外像“行老”“里老”的“老”都有实义,指负责人、头目[7],“鲍老(焦躁)”本身不是名词,也都不属于“~老”类词。这是研究“~老”系列词首先需要注意的问题,就是必须科学地确认研究对象,排除伪例。上表所列的词语中有些可能仍需剔除。