七、流程体系创新
流程创新是管理创新的重要内容之一,也是具有一定技术性的工作。它是指技术活动或生产活动中的操作程序、方式方法和规则体系的创新。广义的流程创新,包括各种工作流程的创新,不仅局限于生产、工艺。
流程创新也分为渐进式创新和颠覆性创新,人们关注度更高的流程创新指的是颠覆性创新。但实际工作中,渐进式创新占的比重还是比较大的。
渐进式创新针对的是流程体系里面的个别流程、个别环节的局部问题,实施小修小补,不做流程格局的改造。
颠覆性流程创新有一个时尚的名词,叫作流程再造,曾经轰动一时。迈克尔·哈默是流程再造的祖师爷,《企业再造》是奠基性著作,《端到端流程》则是其封顶之作。
经过很多专家和企业家的不断总结和实践,流程再造已经形成相对完整的一套方法措施:
1. 组织流程调研。
2. 确定再造的流程范围。
3. 确立标杆。
4. 新流程设计。
5. 流程管理方法与工具。
第一阶段,设定基本方向,分为六个子步骤:
明确组织战略目标—将目标分解—成立再造流程的组织机构—设定改造流程的出发点—确定流程再造的基本方针—给出流程再造的可行性分析。
第二阶段,现状分析,分为五个子步骤:
组织外部环境分析—客户满意度调查—现行流程状态分析—改造的基本设想与目标—改造成功的判别标准。
第三阶段,确定再造方案,分为六个子步骤:
流程设计创立—流程设计方案—改造的基本路径确定—设定先后工作顺序和重点—宣传流程再造—人员配备。
第四阶段,解决问题计划,分为三个子步骤:
挑选出应该解决的问题—制订解决此问题的计划—成立一个新小组负责实施。
第五阶段,制订详细再造工作计划,分为五个子步骤:
工作计划目标、时间等确认—预算计划—责任、任务分解—监督与考核办法—具体的行动策略与计划。
第六阶段,实施再造流程方案,分为五个子步骤:
成立实施小组—对参加人员进行培训—发动全员配合—新流程试验性启动、检验—全面开展新流程。
这里,我们不再详细介绍,读者可以阅读相关资料,加深自己的理解。
流程体系建设和改进的关键是确定目标和战略,继而制作书面化流程,经过严格训练确认操作达标、确认效果良好,进而实施流程,确定责任人并定期评估。在此基础上,开发一系列的指标,确保流程按既定方式运作,并与质量合格率等挂钩。从流程到绩效,再由绩效反馈到流程,形成一个封闭的管理圈。
牙科的流程体系建设,要借鉴世界上顶尖企业的流程建设经验,要坚定不移地走规范化、流程化的发展路径,同时要根据自己的实际情况,扎扎实实、一步一步地走向规范化。这里没有捷径,不要想一口吃个胖子,短时间内就能实现完全的规范化。
对于起步阶段的牙科机构来说,关键是记住三句话:
有流程。
训练流程到位。
严格执行到位!
以此坚持下去,流程体系建设就会逐步成型,充分发挥作用,取得预期成果,甚至超出预期。
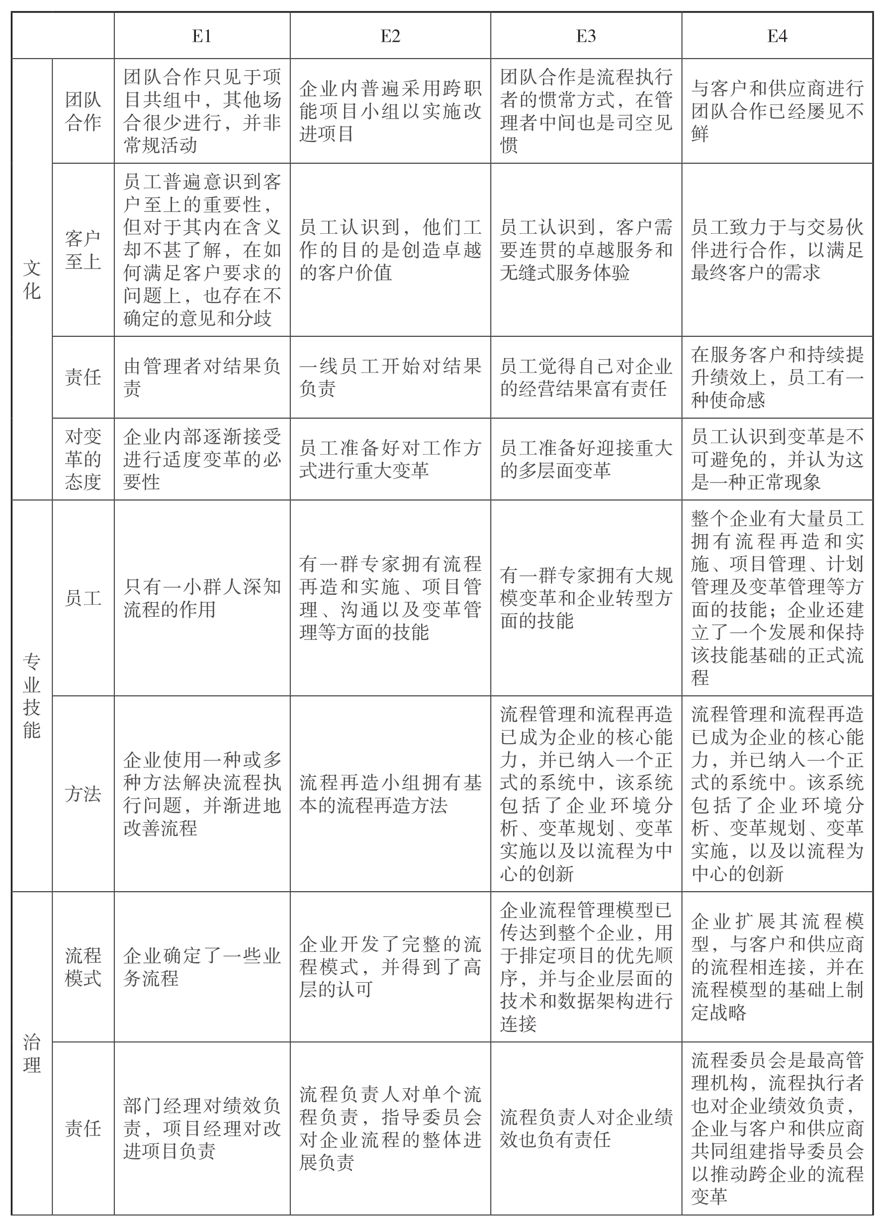
表21-5-3和表21-5-4是迈克尔·哈默的“流程成熟度模型”和“企业成熟度模型”。
表21-5-3 流程成熟度模型

续表

资料:《流程再造新工具:PEMM框架》,作者:迈克尔·哈默,翻译:陈桂华。
表21-5-4 企业成熟度模型

续表

续表

资料:《流程再造新工具:PEMM框架》,作者:迈克尔·哈默,翻译:陈桂华。